前言
本章重新回顾了数据库中的基本知识,包含ER图、关系模型、SQL、约束关系和事务等,并通过一些例题来进一步理解。
本章基于 “Fundamentals of Database Systems 6/7th” (《数据库系统基础 第6/7版》) 和一些常见的数据库面试八股文。笔记内容仅为个人见解,加入了一些可能不正式甚至不正确的个人见解,请勿过分解读,若存在异议,欢迎与我交流。
NOTE资料:
下面是例题跳转链接:
ER Diagram
ER图(Entity-Relationship Diagram)是一种用于描述实体和实体之间的关系的图表,常用于数据库设计。ER图通常包含实体(Entity),属性(Attribute),关系(Relationship)。
Definition
- 实体(Entity):实体是数据库中的对象,例如用户、图书、订单等。实体集 (Entity Set) 是具有相同属性的实体的集合。
- 属性(Attribute):属性是实体的描述,例如用户名、密码、邮箱等。
- 联系(Relationship):联系是实体与实体之间的关系,例如用户和订单之间的关系。联系集 (Relationship Set) 是多个实体之间的联系的集合。
在一个最简单的ER图里,实体集使用 矩形框 表示,属性使用 椭圆/圆形 表示,联系集使用 菱形 表示。下面是一个简单的ER图:

其中,有一些关键的概念:
- 实体的码 / 键 (Key) 是 能区分每一个实体的属性集合,码一般分为:候选码(Candidate Key) 、主码 (Primary Key) 和外码 (Foreign Key)
Definition
- 候选码 (Candidate Key):候选码是能 确定一个实体的属性的集合,通常由一个或多个属性组成。候补码可以重复,但至少有一个属性不能为空。例如对于员工表中,候选码可以是
[EmployeeID, {EmployeeName, EmployeeEmail}]表示一个员工可以由员工编号EmployeeID或 员工名字和邮箱的组合{EmployeeName, EmployeeEmail}来唯一确定。- 主码 (Primary Key):主码是从候选码中唯一人为选择的属性,用于唯一标识一个实体集中的每一个元组 (Turple). 一个实体集中只能有一个主码,但可以有多个候选码。在 ER 图中,主码以 下划线 的形式表示。一条联系一定由实体的主码唯一确定,与联系的属性无关。
- 外码 (Foreign Key):当一个是实体集中没有足够的属性去唯一标识一个实体,即它需要由其他的实体集中的属性的组合来唯一标识一个实体。外码通常用于表示关系。例如:大学课程信息保存在实体集
Course中,它拥有属性CourseID、CourseName、CourseCredits等。教授信息存在实体集Professor中,它拥有属性ProfessorID、ProfessorName、ProfessorEmail等。学校规定,一节课由课程编号和教师编号唯一确定:{CourseID, ProfessorID}。那么,对于实体集Course而言,{CourseID, ProfessorID}是它的主码,ProfessorID是外码。
- 联系集约束 (Constraint): 实体参与联系时需要满足的一些条件,表示实体与联系的关系。
关系类型的 度 (Degree) 是指参与该联系集的实体数量。
- 当
Degree = 1时,参与联系集的实体只有一个,称为 自反关系 (Recursive Relationship)。例如,员工中,下级需要向上级汇报,于是Employee存在自反关系Report to,有两条线 (关系) 连接Employee,因为上下级均为员工。 - 当
Degree = 2时,此时的联系集称为 二元关系 (Binary Relationship)。
对于最常见的二元关系而言,基数比 (cardinality ratio) 指定了一个实体可以参与的关系实例的最大数量。对于实体集 A 和 B,a 和 b 表示 A 中的一个实体和 B 中的一个实体。可能的基数比如下:
1:1(One-to-One):表示A中的实体与B中的实体一一对应。例如:一个管理者最多只能管理一个部门,一个部门最多只能有一位管理者。1:N(One-to-Many):表示B中的实体 至多 与A中的一个实体关联。例如:一个孩子 (b) 最多有一个母亲 (a),而一个母亲 (a) 可以有多个孩子 (b)。N:1(Many-to-One):表示A中的实体 至多 与B中的一个实体关联。例如:一个员工 (a) 只能属于一个部门 (b),一个部门 (b) 可以有多个员工 (a)。M:N(Many-to-Many):表示A中的实体可以对应0个或多个B中的实体关联,反之亦然。例如:一个员工 (a) 可以参与多个项目 (b),一个项目 (b) 也可以有多个员工 (a) 参与。
我们把二元关系的基数比又称为 码约束 (Key Constraint)。
此外,参与约束 (Participation Constraint) 指定了每个实体可以参与关系实例的 最小数量。如果实体集 A 中每一个实体 a 都参与联系集 R 的实例,则称 A 参与 R 为 完全参与 (Total Participate)。例如:所有的学生 Student 都有选课 Course,则 Student 完全参与 Course。
完全参与在 ER 图中一般以 双线 标记。
- 弱实体集 (Weak Entity Set): 没有足够的属性以形成主码的实体集,称为弱实体集。在 ER 图中以用 双线矩形框和双线菱形框 来标记弱实体集及其标识关系。
例如:员工的保险 Dependent 需要依赖员工 Employee 的 EmployeeID 和保险的DependentID 才能唯一确定一个保险,此时,Dependent 是弱实体集。Dependent 中的所有实体,都依赖对应 Employee 的一个员工,所以 Dependent 参与关系时是完全参与,主码约束为 Employee : Dependent = 1 : N.
此时,弱实体集中的属性 DependentID 为部分码 (Partial Key),在 ER 图中用 虚下划线 表示。
ER 图总结与例题
下面的图片总结了 ER 图中的重要元素的图形表示:

下面是一些设计 ER 图的例子:
我们希望为学校创建一个非常简单的数据库,用于记录教授、学生和课程的相关信息。
- 每位教授需存储其教员编号、姓名和办公室编号。
- 每位学生需存储其学号和姓名。
- 每门课程需存储其课程编号(例如 CS240)和名称。
- 每门课程仅由一位教授授课。
- 每位学生必须至少选修一门课程。
- 需为学生选修的每门课程存储成绩。
要求:每门课程仅设一次授课,且数据库仅包含一个学期数据。
可以明显看到,实体为:教授 Professor (PID, PName, OfficeID), 学生 Student (SID, SName), 课程 Course (CID, CName)。
- 因为每门课程都需要一位教授授课,教授和课程之间存在联系
taught by,并且Professor:Course = N:1,且Course完全参与taught by。 - 学生需要至少选修一门课程,学生和课程之间存在联系
takes,并且Student:Course = 1:N,且Student完全参与takes。因为每门课程仅设一次授课,因此Course完全参与takes。 - 成绩是对应每位学生和课程的,因此可以将成绩
Grade作为联系takes的属性。
所以 ER 图如下:
这一题还是比较简单的,基本是最基础的 ER 图转换。下面是一个稍微复杂点的例子:
我们需要设计一个关系数据库,用于存储某大型企业内部培训项目的信息。根据以下描述设计实体关系图:
- 数据库存储公司每位员工的信息。每位员工拥有姓名和唯一的员工编号。
- 培训项目中的每门课程都有唯一的课程编号和名称。
- 课程由公司员工授课并参与学习。
- 同一课程可多次开设,每次开设具有唯一的开设编号(在该课程内唯一)、具体日期和时间。
- 每次开设仅由一名员工授课。
- 数据库存储参与课程学习的员工成绩。
我们同样可以看出实体:Employee (EmpNo, Name), Course (CourseNo, Name)。考虑到开设课程需要记录开设编号、具体日期和时间,因此可以创建一个实体 Offering。考虑到它的属性,包含开设编号、具体日期和时间。但是因为题目说明开设需要和课程相关,所以可以判定开设会被 CourseNo 和 OfferingNo 唯一确定一条记录,所以 Offering 是一个弱实体集。
因为每次开设都由一名员工授课,说明 Offering 完全参与 Teaches,并且 Offering:Employee = N:1。此时我们在设计 Offering 表时,需要加入一个外码 EmpNo 作为外码约束。
员工需要学习课程,但没有说明参与的约束情况,所以存在一个联系集 Enrolled,Employee:Course = M:N。员工成绩需要记录,并且与学习的课程有关,所以成绩 Grade 属性被加入 Enrolled 中。
综合来看,ER 图如下:

至于为什么在 Offering 表中存在一个外码 EmpNo,因为这遵循了关系模型的外码约束,在下一章复习会说明。
关系模型
关系 (Relation) 是用于描述数据的主要结构,关系由 关系模式 (Relation Schema) 和 关系实例 (Relation Instance) 组成。关系模式描述了关系中的属性,关系实例描述了关系中的数据,一般以表格形式展示。例如:Student (SID, SName, SDept, SGPA) 是一个关系模式,Student (1, John, CS, 3.5) 是一个关系实例。
对于关系实例,它可以看成是一行行 元组 (Tuple) 的集合,一个元组是一个 记录 (Record),记录由 属性值 (Attribute Value) 组成。
对于关系模型而言,其最重要的是它的 完整性约束 (Integrity Constraint),用于保证关系实例的完整性。这些约束源于数据库所表示的微观世界中的规则。。
下面是几种最常见的关系模型完整性约束:
- 域约束 (Domain Constraint): 属性值受到其值域的限制,属性值必须在给定的值域内。例如:定义
SID属性,它的值域为[1, 100],那么Student (1, John, CS, 3.5)是一个有效的关系实例,而Student (101, John, CS, 3.5)是一个无效的关系实例。 - 主码约束 (Primary Key Constraint): 一个关系实例必须具有 唯一非空 的主码,主码是关系实例的标识符。例如:定义
Student (SID, SName, SDept, SGPA),其中SID是主码,SID对于所有的记录而言必须是唯一的,不能为空。 - 外码约束 (Foreign Key Constraint): 外码用于维护表与表之间的关系。它确保在一个表中的值必须在另一个表中存在,从而保持数据的一致性。外码通常用于实现一对多(One-to-Many)或多对多(Many-to-Many)的关系。之后会有详细的例子说明。
- 参照完整性约束 (Referential Integrity Constraint): 引用完整性约束用于确保数据在表中的引用关系是正确的。例如,如果一个表中的某个字段引用了另一个表中的主码字段,那么该字段的值必须在另一个表中存在,并且取值一致。
根据这些约束规则,我们可以将 ER 图转换为关系模型,下面是转换的规则:
- 转换实体集:每个实体集对应一个关系表,关系表的模式就是实体集的属性名称。
- 强实体集转换:先创建一个包含所有属性的关系模式,再标记主码。
- 弱实体集转换:先创建一个包含所有属性的关系模式,再 添加依赖的实体集的主码作为外码,与弱实体集的部分码合并做主码。例如:
Project有两个属性proj_id和date,proj_id是部分码。Project依赖于Department,于是添加Department的主码dept_id为外码,联合部分码proj_id一起为主码,即Project的主码为{proj_id, dept_id}。
- 转换联系集:
1:1关系: 将 非完全参与 的实体集的主码作为外码 插入到完全参与的实体集中。例如:一个部门只能且一定有一位员工管理,一位员工只能最多管理一个部门。Employee的主码为emp_id,Department的主码为dept_id。此时,Department是完全参与,所以将emp_id作为外码插入到Department中。Department的属性为dept_id, emp_id, ...,主码还是dept_id。
当然,如果双方实体都是部分参与,则可以采用 在任意一方加入另一方的主码作为外码,或者为它们的联系集 设计一个独立表,包含双方的主码作为外码,主码任意其中一个即可。1:N关系: 在 N 的一侧的实体集中加入另一个实体集的主码作为外码。例如:一个员工只能属于一个部门,一个部门可以有多个员工。此时,外码约束的存在确保了部门Department中的所有员工都存在Employee,即每一位员工都对应一个部门,此时部门的主码dept_id作为外码插入到Employee中。注意:反过来将emp_id作为外码存在Department表里是错误的,如果在Department放外码,一个部门就只能关联一个员工,违背了1:N的语义。M:N关系: 在多对多的关系中,通常的做法是 创建独立的关系表,包含双方主码作为外码,主码是外码的组合。例如:员工可以选择任意课程,课程可以包含任意员工。这种情况下需要创建中间表Takes,包含emp_id和course_id两个外码,并且它们联合为主码,即Takes的主码为{emp_id, course_id}。
有了这些规则之后,我们就可以将 ER 图转换为关系模型了。
关系模型例题
下面是一些转换 ER 图的例子:
- 请将下面的 ER 图转换成关系模型。
根据转换规则,我们先转换实体集:
强实体集有:BUS, ROUTE, DRIVER.
- BUS (licence, capacity)
- ROUTE (number, departure station, destination station)
- DRIVER (id, name, phone)
SCHEDULE 是弱实体集,它完全参与 ROUTE 的关系,所以将 ROUTE 的主码 number 作为外码插入到 SCHEDULE 中,并且与部分码 departure time 合并做主码,于是有:
- SCHEDULE (number, departure time)
接下来我们来转换联系集。我们发现 BUS 与 SCHEDULE 之间存在 M:N 的关系,DRIVER 与 SCHEDULE 也存在 M:N 的关系。所以这两个联系集都需要创建中间表:
- DRIVES (id, number, departure-time)
- BUS-IN-USE (license, number, departure-time)
下面是一题稍微复杂的实际性问题:
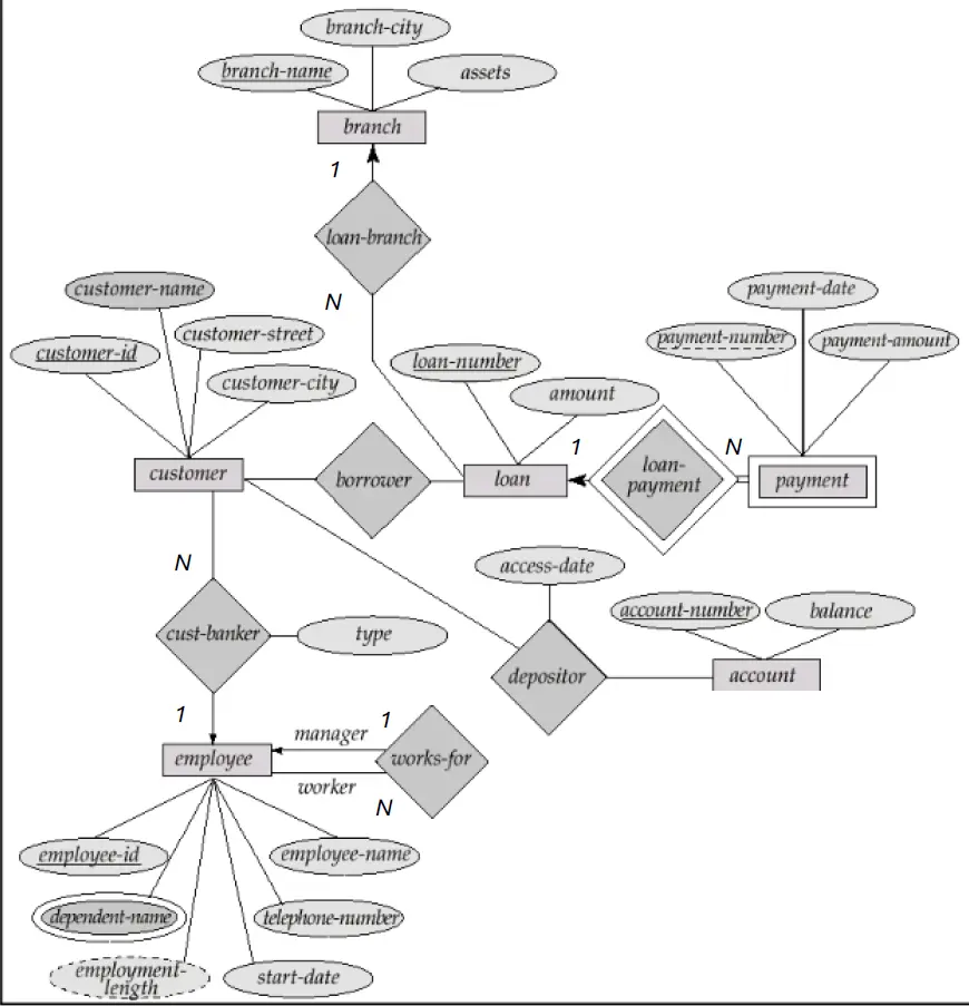
- 请将下面的 ER 图转换成关系模型。
同样的,根据转换规则,我们先转换实体集:
强实体集有:branch, customer, loan, employee, account (忽略了多值属性)
- branch (branch-name, assets, branch-city)
- customer (customer-id, customer-name, customer-city, customer-street)
- loan (loan-number, amount)
- employee (employee-id, employee-name, dependent-name, telephone-number, employment-length, start-date)
- account (account-number, balance)
弱实体集有: payment,它完全参与 loan 的关系 loan-payment,所以将 loan 的主码作为外码添加到 payment 中,并与部分码 payment-number 形成主码。
- payment (payment-number, loan-number, payment-amount, payment-date)
接下来转换联系集:
对于 1:N 的关系:
- 对于自反关系
works-for,将 1 侧的主码作为外码添加到 N 侧。此时两侧是一样的,所以会进行一些重命名。修改后的employee:employee (employee-id, employee-name, dependent-name, telephone-number, employment-length, start-date, manager-id) - 关系
cust-banker重复同样的操作,可以得到:customer (customer-id, customer-name, customer-city, customer-street, employee-id, type) 注意联系集的属性也需要添加。 - 关系
loan-branch重复同样的操作,可以得到:loan (loan-number, amount, branch-id)
对于 M:N 的关系:
- 关系
depositor提取出两侧的主码作为外码,并合并做主码,可以得到:deposit (customer-id, account-number, access-date) - 关系
borrower提取出两侧的主码作为外码,并合并做主码,可以得到:borrower (loan-number, customer-id)
所以最后我们得到了如下的关系模型:
- branch (branch-name, assets, branch-city)
- customer (customer-id, customer-name, customer-city, customer-street, employee-id, type)
- loan (loan-number, amount, branch-id)
- employee (employee-id, employee-name, dependent-name, telephone-number, employment-length, start-date, manager-id)
- account (account-number, balance)
- payment (payment-number, loan-number, payment-amount, payment-date)
- deposit (customer-id, account-number, access-date)
- borrower (loan-number, customer-id)
SQL
SQL (Structured Query Language) 是一种用于管理关系数据库的语言。SQL由数据操作语言 DML (Data Manipulation Language)、数据定义语言 DDL (Data Definition Language)、数据控制语言 DCL (Data Control Language) 组成。
下面是一些 SQL 的基本语法:
增删改和约束
- 创建表:
CREATE TABLE [IF NOT EXISTS] <table_name> ( <field_name> <data_structure>, ...);- 删除表:
DROP TABLE [IF EXISTS] <table_name>;- 插入:
-- Insert with all valuesINSERT INTO <table_name>VALUES (field1, field2, ...);
-- Insert with partial valuesINSERT INTO <table_name> (col1, col2, ...)VALUES (field1, field2, ...);- 修改数据:
UPDATE <table_name>SET field1 = value1, field2 = value2,...WHERE <condition>;- 删除数据:
-- Delete with conditionDELETE FROM <table_name> WHERE <condition>;
-- Delete all recordsDELETE FROM <table_name>;- 约束
-- Primary KEYCREATE TABLE [IF NOT EXISTS] <table_name> ( field_name data_structure PRIMARY KEY, ...);
-- Foreign KEYCREATE TABLE [IF NOT EXISTS] <table_name> ( PersonID int, FOREIGN KEY (PersonID) REFERENCES Persons(PersonID), ...);
-- NOT NULLCREATE TABLE [IF NOT EXISTS] <table_name> ( field_name data_structure PRIMARY KEY NOT NULL, ...);
-- UniqueCREATE TABLE [IF NOT EXISTS] <table_name> ( field_name data_structure UNIQUE, ...);
-- Default ValueCREATE TABLE [IF NOT EXISTS] <table_name> ( field_name data_structure DEFAULT XXX, ...);查询语句及其语法
查询语句的使用频率最高,下面详细介绍了查询语句中的部分:
SELECT 的语句顺序为:
SELECT [DISTINCT] <attributes_list> -- DISTINCT: 去重FROM <table_list> -- FROM: 表的集合,可以多个表,可以使用 AS 重命名[WHERE <condition>] -- WHERE: 条件[GROUP BY <group_attributes_list>] -- GROUP BY: 将group_attributes 相同的记录分组放在一起[HAVING <group_condition>] -- HAVING: 对GROUP BY 之后的分组进行条件筛选[ORDER BY <order_attributes_list>] -- ORDER BY: 排序 SELECT 之后的结果表格重命名、字符匹配和排序
重命名:可以使用 AS 对 attributes_list 或 table_list 进行重命名。在语句中 AS 可以省略。
SELECT <attributes_list> [AS] <attributes_alias>FROM <table_list> [AS] <table_alias>WHERE <condition>;字符匹配:可以通过 LIKE 语句匹配字符,进行模糊查询。可以通过 % 匹配任意字符,通过 _ 匹配任意一个字符。
SELECT <attributes_list>FROM <table_list>WHERE <condition> LIKE <pattern>;例如:找到所有学生中名字包含 “JONES” 的学生。
SELECT *FROM studentWHERE name LIKE '%JONES%';排序:可以使用 ORDER BY 对查询后的 结果 进行排序。
- 升序 (默认):
ASC - 降序:
DESC
SELECT <attributes_list>FROM <table_list>ORDER BY <order_attributes_list>;集合运算和空检测
集合运算:在 SQL 中可以使用集合运算符对关系进行运算,例如 交 INTERSECT, 并 UNION , 减 EXCEPT。
下面是几个集合运算的例子:
对于如下关系模式,* 表示主码:
Sailor (sid*, sname, rating, age);Boat (bid*, bname, color);Reservation (sid*, bid*, day*);- 找到被预留的红船 或 绿船的
bid
SELECT B.bidFROM reservation AS R, boat AS BWHERE B.bid = R.bid AND (B.color = 'red' OR B.color = 'green');
-- 等价于两个查询的结果的并集SELECT B.bidFROM reservation AS R, boat AS BWHERE B.bid = R.bid AND B.color = 'red';UNIONSELECT B.bidFROM reservation AS R, boat AS BWHERE B.bid = R.bid AND B.color = 'green';- 找到预留所有船的船员名字。那么可以翻译为,不存在没有被预订的船,我们可以先查询所有的船,再使用
EXCEPT减去所有有预订的船就行。
SELECT S.snameFROM sailor AS SWHERE NOT EXISTS ( -- 找到所有的船 SELECT B.bid FROM Boat AS B) EXCEPT ( -- 减去所有有预订的船 SELECT R.bid FROM reservation AS R WHERE R.sid = B.sid)空 / 数量检测:可以通过 EXISTS, NOT EXISTS, IS NULL 和 NOT NULL 检测一个关系是否为空。还可以通过 ANY, SOME, ALL 语句检测一个关系是否满足某个条件。
聚合函数
聚合函数:可以通过 COUNT, SUM, AVG, MAX, MIN 函数对关系进行聚合,并且计算一个结果。
COUNT ([DISTINCT] <attributes_list>): 计算关系中attributes_list的数量。SUM ([DISTINCT] <attributes_list>): 计算关系中attributes_list的和。AVG ([DISTINCT] <attributes_list>): 计算关系中attributes_list的平均值。AVG会自动忽略NULL值。MAX (<attributes_list>): 计算关系中attributes_list的最大值。MIN (<attributes_list>): 计算关系中attributes_list的最小值。
例如:找到最老的船员的名字与年龄。
SELECT S.sname, S.ageFROM sailor AS SWHERE S.age = ( SELECT MAX(S1.age) FROM sailor AS S1)这里使用了嵌套查询,因为除了使用分组外,SELECT 的字句中若要使用聚合函数,则 不能存在任何非聚合函数的属性列。
例如一个错误示例:
SELECT S.Sname, MAX(S.age) -- ❌聚合函数不能与非聚合函数的属性列一起使用FROM sailor AS S分组查询
分组:通过 GROUP BY 对关系进行分组,可以找到同样属性值的记录。HAVING 用于对分组后的结果进行筛选。
我们通过一些例子来理解:
- 找出每个等级中 年龄至少为18岁 的最年轻水手,每个等级至少需有两名符合 此条件 的水手。(Find the age of the youngest sailor with age > 18, for each rating with at least 2 such sailors)
SELECT S.rating, MIN(S.age) AS min_age -- 仅在GROUP BY存在时才允许聚合函数与其他属性列一起使用FROM sailor AS SWHERE S.age > 18 -- 先找到所有大于18岁的GROUP BY S.rating -- 通过等级进行分组HAVING COUNT(S.sid) >= 2 -- 再筛选出等级至少两位的- 找到每一个红船被预订的数量。可以转换为:找到所有被预订的红船,再通过
GROUP BY进行分组计算其数量。
SELECT B.bid, COUNT(R.sid) AS RESERVATION_COUNTFROM reservation AS R, boat AS BWHERE B.bid = R.bid AND B.color = 'red' -- 找到所有被预订的红船GROUP BY B.bid -- 通过bid进行分组注意,这里不能先找到所有预订的船,再在 HAVING 处再筛选红船,因为只有在 GROUP BY 后形成的属性列的属性才能进行 HAVING 筛选。
SELECT B.bid, COUNT(R.sid) AS RESERVATION_COUNTFROM reservation AS R, boat AS BWHERE B.bid = R.bidGROUP BY B.bidHAVING B.color = 'red' -- ❌ B.color不是分组之后形成的属性列,不能进行HAVING筛选- 找到所有等级船员中平均年龄最小的等级。可以转换为:将船员按照等级进行分组,计算每个分组的平均年龄,再找到最小的等级。
SELECT T.rating, T.avg_ageFROM ( -- 从分组好的表中进一步查找条件 SELECT S.rating, AVG(S.age) AS avg_age FROM sailor AS S GROUP BY S.rating) AS TWHERE T.avg_age = ( -- 找到年龄最小的 SELECT MIN(T1.avg_age) FROM T);注意:聚合函数不能自身嵌套,下面是错误示例:
SELECT S.ratingFROM sailor AS SWHERE S.age = ( SELECT MIN(AVG(S1.age)) -- ❌聚合函数不能自身嵌套 FROM sailor AS S1 GROUP BY S1.rating)连接
连接 (Join):连接可以查询两个表中的相同字段的记录。连接分为:内连接 (Inner Join),外连接 (Outer Join),自然连接 (Natural Join)。
- 内连接 (Inner Join):用于查询两个表之间相同字段的记录,只返回两表中”有匹配”的记录。一般通过
INNER JOIN ... ON语句启用,或WHERE中进行连接。INNER JOIN ... ON可以省略。 - 外连接 (Outer Join):用于查询两个表之间相同字段的记录,并且包含其他信息。它又可以分为左外连接 (Left Outer Join),右外连接 (Right Outer Join),全外连接 (Full Outer Join)。
- 自然连接 (Natural Join):自动识别同名列进行等值连接,且结果中同名列只出现一次。它与内连接 (Inner Join) 类似,但是它不包含
ON子句。
下面是三种连接的例子:
若有如下表格:
Student:
SID | SName | DeptID-----+--------+--------001 | Alice | 10002 | Bob | 20003 | Carol | 30004 | David | NULLDepartments:
DeptID | DeptName-------+------------------10 | Computer Science20 | Mathematics40 | Physics我们执行内连接:
SELECT Students.SID, Students.SName, Departments.DeptNameFROM StudentsINNER JOIN Departments ON Students.DeptID = Departments.DeptID;
-- 隐式写法SELECT Students.SID, Students.SName, Departments.DeptNameFROM Students, DepartmentsWHERE Students.DeptID = Departments.DeptID;执行的结果是:
SID | SName | DeptName-----+--------+------------------001 | Alice | Computer Science002 | Bob | Mathematics内连接只包含匹配的记录。而外连接分为左外连接 (Left Outer Join),右外连接 (Right Outer Join),全外连接 (Full Outer Join)。其区别就是在匹配的记录的基础上,再添加左表/右表/两表非匹配的记录。
SELECT Students.SID, Students.SName, Departments.DeptNameFROM StudentsLEFT JOIN Departments ON Students.DeptID = Departments.DeptID;这是一个左外连接,它 保留左表所有记录,右表无匹配时填 NULL,结果为:
SID | SName | DeptName-----+--------+------------------001 | Alice | Computer Science002 | Bob | Mathematics003 | Carol | NULL ← 保留了Carol004 | David | NULL ← 保留了David同理,右外连接保留右表所有记录,左表无匹配时填 NULL:
SELECT Students.SID, Students.SName, Departments.DeptNameFROM StudentsRIGHT JOIN Departments ON Students.DeptID = Departments.DeptID;结果为:
SID | SName | DeptName-----+--------+------------------001 | Alice | Computer Science002 | Bob | MathematicsNULL | NULL | Physics ← 保留了Physics全外连接 (FULL OUTER JOIN) 保留两表所有记录,无匹配的都用 NULL 填充。两张表的所有记录都出现,它是 LEFT JOIN + RIGHT JOIN 的并集。
SELECT Students.SID, Students.SName, Departments.DeptNameFROM StudentsFULL OUTER JOIN Departments ON Students.DeptID = Departments.DeptID;结果为:
SID | SName | DeptName-----+--------+------------------001 | Alice | Computer Science002 | Bob | Mathematics003 | Carol | NULL ← 左表未匹配004 | David | NULL ← 左表未匹配NULL | NULL | Physics ← 右表未匹配对于自然连接 (Natural Join),它与内连接 (Inner Join) 类似,它自动 识别同名列进行等值连接,且结果中同名列只出现一次 (正常内连接中同名列会重复)。
SELECT *FROM StudentsNATURAL JOIN Departments;结果是:
DeptID | SID | SName | DeptName-------+------+--------+------------------10 | 001 | Alice | Computer Science20 | 002 | Bob | Mathematics下面是三种连接对比总结表:
| 连接类型 | 返回记录 | 匹配条件 | 未匹配处理 | 使用场景 |
|---|---|---|---|---|
| INNER JOIN | 两表都匹配的 | 必须显式指定 | 丢弃 | 只需要完全匹配数据 |
| LEFT JOIN | 左表全部 + 匹配的右表 | 必须显式指定 | 右表填NULL | 主表数据必须全部显示 |
| RIGHT JOIN | 右表全部 + 匹配的左表 | 必须显式指定 | 左表填NULL | (较少用,可用LEFT替代) |
| FULL JOIN | 两表全部记录 | 必须显式指定 | 双方填NULL | 需要完整数据集合 |
| NATURAL JOIN | 两表匹配的(内连接) | 自动识别同名列 | 丢弃 | 表设计规范且字段明确 |
- 视图 (View): 视图是从其他表格中派生出的虚拟表,只允许有限的操作,以方便表示某些操作,保护数据安全。
视图创建语法,相当于在查询语句外部添加了一个新表格创建:
CREATE VIEW view_name AS SELECT <attributes_list> FROM <table_name> WHERE <condition>;若视图不再需要,则可以直接删除它:
DROP VIEW view_name;如果需要更新视图中的数据,并使其修改能映射到基本的表格中,则需要使用 UPDATE 语句:
UPDATE view_nameSET <attribute_name> = <new_value>WHERE <condition>;SQL 经典例题
以上是 SQL 的基础语法,下面我们根据一些例题来加深理解。
逻辑问题
对于如下关系模式,
*表示主码:Sailor (sid*, sname, rating, age);Boat (bid*, bname, color);Reservation (sid*, bid*, date*);
- Find sid’s of sailors who’ve reserved a red or a green boat
找到所有预订了红色 或 绿色船的船员的sid
对于题目1,其中的关键词 or 表示:只要预订过至少一艘红色或绿色船即可,bid 需要出现在 Reservation 表中,并且bid 对应的 color 需要是红色或绿色。
我们可以使用内连接,它只保留了匹配的记录:
SELECT DISTINCT R.sidFROM Reservation RJOIN Boat B ON R.bid = B.bidWHERE B.color = 'red' OR B.color = 'green';
-- 或隐式写法SELECT DISTINCT R.sidFROM Reservation R, Boat BWHERE R.bid = B.bid AND (B.color = 'red' OR B.color = 'green');当前,我们还可以拆分为两个查询:先找到预订了这些船的所有船员,再找出红色或绿色的船。
SELECT DISTINCT R.sidFROM Reservation RWHERE R.bid IN ( SELECT B.bid FROM Boat B WHERE B.color = 'red' OR B.color = 'green');此外,还可以采用集合的思想,将两个查询的结果集进行并集:
SELECT DISTINCT R.sidFROM Reservation R, Boat BWHERE R.bid = B.bid AND B.color = 'red'
UNION
SELECT DISTINCT R.sidFROM Reservation R, Boat BWHERE R.bid = B.bid AND B.color = 'green';
- Find sid’s of sailors who’ve reserved a red and a green boat
找到所有预订了红色 和 绿色船的船员的sid
对于题目2,它与题目1的要求相似,只是要求预订了红色 和 绿色船。但是我们 不能 直接将 OR 改为 AND,因为 一艘船不可能同时是红色和绿色,WHERE 的条件是对 同一行记录的约束。
-- ❌ 错误!这会返回空集SELECT DISTINCT R.sidFROM Reservation RJOIN Boat B ON R.bid = B.bidWHERE B.color = 'red' AND B.color = 'green';正确的解法是使用自连接 (Self-Join),即拓展一下连接表格,添加 color 为重复的列,分别匹配 red 和 green。
SELECT DISTINCT R1.sidFROM Reservation R1JOIN Boat B1 ON R1.bid = B1.bidJOIN Reservation R2 ON R1.sid = R2.sidJOIN Boat B2 ON R2.bid = B2.bidWHERE B1.color = 'red' AND B2.color = 'green';R1找红色船的预订,R2找绿色船的预订,通过 R1.sid = R2.sid 找到同时满足两个条件的船员
当然这么写太复杂了,一般情况下我们会使用 两次 EXISTS 来解决:
SELECT DISTINCT S.sidFROM Sailor SWHERE EXISTS ( -- 找到预订了红色船的船员 SELECT * FROM Reservation R1, Boat B1 WHERE R1.sid = S.sid AND R1.bid = B1.bid AND B1.color = 'red')ANDEXISTS ( -- 找到预订了绿色船的船员 SELECT * FROM Reservation R2, Boat B2 WHERE R2.sid = S.sid AND R2.bid = B2.bid AND B2.color = 'green');这是最清楚的解法,分步完成。当然,我们也可以将其改为交集的形式:
SELECT DISTINCT R.sidFROM Reservation R, Boat BWHERE R.bid = B.bid AND B.color = 'red'
INTERSECT
SELECT DISTINCT R.sidFROM Reservation R, Boat BWHERE R.bid = B.bid AND B.color = 'green';
- Find sid’s of sailors who’ve reserved a red boat BUT NOT a green boat
找到预订了红色船 但没有 预订绿色船的船员
题目3意味着:必须预订至少一艘红色船,但从未预订绿色船。我需要找到的是集合:{红色船船员} - {绿色船船员}
我们可以使用 NOT EXISTS 或 NOT IN,用于排除绿船船员:
SELECT DISTINCT R.sidFROM Reservation RJOIN Boat B ON R.bid = B.bidWHERE B.color = 'red' -- 外层找预订了红色船的船员 AND NOT EXISTS ( -- NOT EXISTS 排除那些预订了绿色船的船员 SELECT * FROM Reservation R2 JOIN Boat B2 ON R2.bid = B2.bid WHERE R2.sid = R.sid -- 注意:嵌套的地方需要满足上层查询的条件 AND B2.color = 'green' );当前,运用集合减的知识也可以清楚解决:
SELECT DISTINCT R.sidFROM Reservation R, Boat BWHERE R.bid = B.bid AND B.color = 'red'
EXCEPT
SELECT DISTINCT R.sidFROM Reservation R, Boat BWHERE R.bid = B.bid AND B.color = 'green';
- Find sid’s of sailors who’ve reserved EVERY red boat.
找到预订了 所有 红色船的船员
题目4要求找到一个船员,他预订了所有的红色船。这意味着 不存在一艘红色船是该船员没有预订的。
所以根据这个逻辑,运用 NOT EXISTS 或 集合减 EXCEPT 可以得到:
SELECT S.sidFROM Sailor SWHERE NOT EXISTS ( -- 所有红色船的记录 SELECT B.bid FROM Boat B WHERE B.color = 'red' AND NOT EXISTS ( -- 船员预订的记录 SELECT * FROM Reservation R WHERE R.sid = S.sid AND R.bid = B.bid ));
- Find sid’s of sailors who’ve reserved ONLY red boats
找到 只 预订了红色船的船员(不能预订其他颜色)
翻译一下题目5就是:一个船员至少预订了一艘船,且不存在颜色不是红色的船。
充分运用集合的方法:
SELECT S.sidFROM Sailor SWHERE EXISTS ( -- 至少预订了一艘船 SELECT * FROM Reservation R WHERE R.sid = S.sid)AND NOT EXISTS ( -- 不存在预订非红色船的记录 SELECT * FROM Reservation R JOIN Boat B ON R.bid = B.bid WHERE R.sid = S.sid AND B.color <> 'red');
- Find sid’s of sailors whose rating is greater than SOME sailor named ‘Bob’
找到rating大于 某个 名叫Bob的船员的所有船员
题目6是一个存在量词的题目,我们可以使用 ANY 或 SOME 去解决这个逻辑问题,或者使用聚合函数。
SELECT S.sidFROM Sailor SWHERE S.rating > ANY ( SELECT S2.rating FROM Sailor S2 WHERE S2.sname = 'Bob');
SELECT S.sidFROM Sailor SWHERE S.rating > ( -- 使用聚合函数 SELECT MIN(S2.rating) FROM Sailor S2 WHERE S2.sname = 'Bob');
- Find sid’s of sailors whose rating is greater than ALL sailors named ‘Bob’
找到rating大于 所有 名叫Bob的船员的船员
这题和题目6的差别是,名叫 “Bob” 的船员可能有很多个,我们可以使用 ALL 代替即可。
SELECT S.sidFROM Sailor SWHERE S.rating > ALL ( SELECT S2.rating FROM Sailor S2 WHERE S2.sname = 'Bob');
SELECT S.sidFROM Sailor SWHERE S.rating > ( -- 使用聚合函数 SELECT MAX(S2.rating) FROM Sailor S2 WHERE S2.sname = 'Bob');
- Find sid’s of sailors who’ve reserved a red boat OR a green boat BUT NOT a blue boat.
找到预订了红色 或 绿色船 但没 预订蓝色船的船员
题目8是题目1和题目3的复合形式,我们可以组合他们得到结果:
SELECT DISTINCT R.sidFROM Reservation RJOIN Boat B ON R.bid = B.bidWHERE (B.color = 'red' OR B.color = 'green') AND NOT EXISTS ( SELECT * FROM Reservation R2 JOIN Boat B2 ON R2.bid = B2.bid WHERE R2.sid = R.sid AND B2.color = 'blue' );当然,可以使用非常显而易见的集合运算代替:
SELECT DISTINCT R.sidFROM Reservation R, Boat BWHERE R.bid = B.bid AND B.color = 'red'
UNION
SELECT DISTINCT R.sidFROM Reservation R, Boat BWHERE R.bid = B.bid AND B.color = 'green'
EXCEPT
SELECT DISTINCT R.sidFROM Reservation R, Boat BWHERE R.bid = B.bid AND B.color = 'blue';
- Find sid’s of sailors who’ve reserved EXACTLY two boats
找到 恰好 预订了两艘船的船员
分析题目9可以发现,它需要我们按照预订船的数量进行分组,然后筛选出预订数为2的船员,使用 GROUP BY 和 HAVING 来解决。
SELECT R.sidFROM Reservation RGROUP BY R.sidHAVING COUNT(DISTINCT R.bid) = 2;
- Find sid’s of sailors who have the same rating as some sailor named ‘Bob’
找到与某个Bob有相同rating的船员
这一题我们需要先找到 Bob 的 rating,再排除他自己:
SELECT S.sidFROM Sailor SWHERE S.rating IN ( SELECT S2.rating FROM Sailor S2 WHERE S2.sname = 'Bob')AND S.sname <> 'Bob'; -- 排除Bob自己逻辑问题总结
总结一下这些逻辑问题,我们可以知道如下逻辑及其解决方案:
| 自然语言 | SQL实现策略 | 推荐方法 |
|---|---|---|
| OR(或) | 内连接 / 取并集 | 直接 JOIN + OR |
| AND(且) | 自连接 / 多重 EXISTS / 取交集 | INTERSECT |
| BUT NOT(但不) | 多重 NOT EXISTS / 取减集 | NOT EXISTS / EXCEPT / NOT IN |
| EVERY(所有) | 转换为双重否定 NOT EXISTS | NOT EXISTS / EXCEPT / NOT IN |
| SOME/ANY(某些) | > ANY (subquery) | ANY / SOME |
| ALL(全部) | 转换为双重否定 NOT EXISTS | NOT EXISTS / EXCEPT / NOT IN |
| ONLY(仅) | NOT EXISTS 非目标 | NOT EXISTS |
| EXACTLY N(恰好N个) | HAVING COUNT = N | GROUP BY + HAVING |
| AT LEAST N(至少N个) | HAVING COUNT >= N | GROUP BY + HAVING |
| AT MOST N(最多N个) | HAVING COUNT <= N | GROUP BY + HAVING |
| MORE THAN / LESS THAN(多于/少于) | 子查询比较 | (SELECT X) 比较 (SELECT B) |
此外,在写嵌套查询时,我们时常需要匹配上级查询和下级查询的字段,但时常不知道什么时候匹配,什么时候不匹配。
答案是:当且仅当子查询需要”知道” 当前检查的是哪个属性值时,才需要用外层查询的属性值来匹配。
例如:Find the names of sailors who have reserved bid=103
SELECT S.snameFROM Sailor SWHERE EXISTS ( SELECT * FROM Reservation R WHERE R.bid = 103 AND R.sid = S.sid);如果没有 R.sid = S.sid,那么只要 存在 任何人预订了103号船,WHERE 条件就为真,所有船员都会被返回。
当有 R.sid = S.sid 时,针对每个船员单独判断,只返回真正预订了103号船的人。
但是如果我们将 EXISTS 改为 IN,那么子查询只执行一次,且不使用外层查询的值,结果集在外层查询前就确定了,这样的性能更高。且结果正确。
SELECT S.snameFROM Sailor SWHERE S.sid IN ( SELECT R.sid FROM Reservation R WHERE R.bid = 103);我们一般将 EXISTS 和 NOT EXISTS 称为 相关子查询,而IN 和 NOT IN 称为 非相关子查询。
所以,总结来说什么时候需要显式关联:
| 查询类型 | 是否需要显式关联 | 原因 |
|---|---|---|
| EXISTS 子查询 | ✅ 必须 | 子查询不返回具体值,只返回TRUE/FALSE |
| NOT EXISTS 子查询 | ✅ 必须 | 同上 |
| IN 子查询 | ❌ 不需要 | 子查询返回值列表,外层通过IN隐式关联 |
| NOT IN 子查询 | ❌ 不需要 | 同上(但要注意NULL陷阱) |
| 比较运算符子查询 | ❌ 不需要 | 如 WHERE age > (SELECT AVG(age) ...) |
| JOIN | ❌ 不需要 | ON子句已经处理关联 |
其中,特别注意 NOT IN,它可能会返回 NULL。如果表示不存在,一般使用 NOT EXISTS。
分组问题
- For each red boat, display the bid and the number of reservations for this boat.
找到所有红色船的bid和预订数量
根据题目,可以解析出:需要遍历每一艘红色船,统计每艘船的预订数量
- “For each red boat” → 按红色船分组(GROUP BY)
- “display the bid” → 选择 bid 列
- “number of reservations” → 统计预订次数(COUNT)
SELECT B.bid, COUNT(R.sid) AS reservation_countFROM Boat B, Reservation RWHERE B.bid = R.bid AND B.color = 'red'GROUP BY B.bid;
- For each red boat, display the bname and the number of reservations for this boat.
找到所有红色船的bname和预订数量
这题和题目11类似,只是需要 B.bname 列。 但是纯在一个陷阱:因为B.bname 不是主码,如果多艘船有相同的名字,GROUP BY 的行为会改变。
SELECT B.bid, B.bname, COUNT(R.sid) AS reservation_countFROM Boat B, Reservation RWHERE B.bid = R.bid AND B.color = 'red'GROUP BY B.bid, B.bname;这里用到了一个重要的SQL规则:SELECT 子句中的非聚合列必须出现在 GROUP BY 中
所以:
SELECT B.bid, B.bname, COUNT(R.sid)FROM ...GROUP BY B.bname; -- ❌ 错误!bid 没在 GROUP BY 中!至于为什么一定需要分组中添加 bid,我们通过数据来演示:
假设数据:
Boat:bid | bname | color----+--------+------101 | Sunset | red103 | Sunset | red105 | Storm | redGROUP BY B.bname:
SELECT B.bname, COUNT(R.sid)FROM Boat BLEFT JOIN Reservation R ON B.bid = R.bidWHERE B.color = 'red'GROUP BY B.bname;因为只按照 bname 分组,所以结果为:
bname | reservation_count-------+------------------Sunset | 3 ← 101和103的预订合并了!Storm | 0GROUP BY B.bid, B.bname(按船只和船名分组):
SELECT B.bid, B.bname, COUNT(R.sid)FROM Boat BLEFT JOIN Reservation R ON B.bid = R.bidWHERE B.color = 'red'GROUP BY B.bid, B.bname;结果:
bid | bname | reservation_count----+--------+------------------101 | Sunset | 2103 | Sunset | 1 ← 分开统计!105 | Storm | 0所以如果需要区分不同的船只,必须在 GROUP BY 中包含主键(bid)。
总的来说,SELECT 子句中的列只能是:
- 聚合函数(COUNT, SUM, AVG, MAX, MIN 等)
GROUP BY子句中的列- 常量
- Find the age of the youngest sailor with age > 18, for each rating with at least 2 sailors (of any age)
找出每个 rating 级别中,年龄大于18岁的最年轻水手的年龄。只考虑那些至少有2名水手 (所有年龄) 的 rating
这是一个比较复杂的题目,我们拆解它:
- “for each rating” → 按
rating分组 - “with at least 2 sailors” →
HAVING COUNT(*) >= 2 - “(of any age)” → 统计所有船员,不限年龄
- “the youngest sailor with age > 18” →
MIN(age) WHERE age > 18
SELECT S.rating, MIN(S.age) AS youngest_ageFROM Sailor SWHERE S.age > 18 AND S.rating IN ( SELECT S2.rating FROM Sailor S2 GROUP BY S2.rating HAVING COUNT(*) >= 2 )GROUP BY S.rating;
-- 或可以在 HAVING 中嵌套子查询
SELECT S.rating, MIN(S.age) AS youngest_ageFROM Sailor SWHERE S.age > 18GROUP BY S.ratingHAVING 1 < ( SELECT COUNT(*) FROM Sailor S2 WHERE S2.rating = S.rating);分析题目可以发现:
- 等级条件:至少有2位船员(任何年龄)
- 在满足条件的等级中,找年龄 > 18的最年轻船员
这里的陷阱有:
- 条件”至少2名水手”是针对 所有年龄 的水手
- 但查找最小年龄时只考虑年龄 > 18的水手
- 可能存在某个rating有2名水手,但都不满足age > 18的情况
所以,我们的思路可以是:
- 识别符合条件的 rating:作为子查询,按 rating 分组,统计每个 rating 的水手总数,筛选出至少有2名水手的 rating。
- 在符合条件的 rating 中查找最小年龄,只考虑年龄>18的水手,在步骤1筛选出的rating范围内,按rating分组,找出每组的最小年龄。
这里不能直接使用:HAVING COUNT(*) >= 2 因为先执行的 WHERE 已经过滤掉了小于18岁的船员,不满足题目要求的对任意年龄而言 rating 至少为2,会出现错误答案。
- Find those ratings for which the average age is the minimum overall ratings
找到年龄平均值最小的rating
这一题需要我们先按照rating进行分组,然后计算每组年龄平均值,最后取其中年龄的最小值。所以使用一个嵌套查询,外层查询计算每组年龄平均值,内层查询计算每组年龄的最小值。
SELECT T.rating, T.min_age -- 不能直接使用 AVG(S.age) AS min_age 因为没有 GROUP BY 在外层FROM ( SELECT S.rating, AVG(S.age) AS avg_age FROM Sailor S GROUP BY S.rating) AS T;WHERE T.min_age = ( SELECT MIN(T.avg_age) FROM T);分组问题总结
总结一下适用于 GROUP BY 的情况:
SQL 执行顺序是:FROM → JOIN → WHERE → GROUP BY → HAVING → SELECT → DISTINCT → ORDER BY
其中我们需要记住:
WHERE在 GROUP BY 之前(过滤 原始数据)HAVING在 GROUP BY 之后(过滤 分组结果)SELECT在 GROUP BY 之后(只能选择 分组列 或 聚合结果)
对于下面的标记,我们一般需要使用GROUP BY:
| 信号词 | 含义 | 示例 |
|---|---|---|
| For each | 对于每个… | For each rating, count sailors |
| Per | 每个… | Display reservations per boat |
| By | 按照…分组 | Average age by rating |
| Total | 总计(通常需要分组) | Total reservations for each boat |
| Count/Sum/Average of each | 统计每个… | Sum of salaries for each department |
此外,SQL 有一个重要的子句限制:SELECT 中的 非聚合列必须出现在 GROUP BY 中。
-- 正确示例SELECT rating, -- 在 GROUP BY 中 COUNT(*), -- 聚合函数 AVG(age) -- 聚合函数FROM SailorGROUP BY rating;
-- 错误示例SELECT rating, -- 在 GROUP BY 中 sname, -- ❌ 不在 GROUP BY 中! COUNT(*)FROM SailorGROUP BY rating;我们可以从数据看到这个规则的原因:若一个 rating 中有多个船员,sname 不知道应该显示哪个。
关系代数与运算
SQL 是结构化的关系模型操作语言,而形式化关系模型的基本操作集就是关系代数 (relational algebra)。这些操作使用户能够将基本的检索请求指定为关系代数表达式。检索查询的结果是一个新关系 (表)。
我们按照操作关系的数量和内容为关系代数进行分类,有:
- 一元关系 (unary operation): 选择 (select) ,投影 (project) ,重命名 (rename) 。
- 集合关系 (set operation): 集合交 (Intersection) ,集合并 (Union) ,集合差 (Difference) ,笛卡尔积 (Cartesian product) / 叉乘 (Cross product) 。
- 二元关系 (binary operation): 连接 (join) ,等值连接 (equi-join) ,自然连接 (natural join) ,除运算 (Division) 。
一元关系
- 选择 (selection) : 用于选择一个满足条件的元组。 可以嵌套即 。
- 投影 (projection) : 用于选择一列属性。 会进行去重。
- 重命名 (rename) : 用于给关系 重命名 为 。还可以为关系的属性进行重命名: 将 表格中的属性 重命名为 。
集合关系
对于每个集合关系,要求两个关系 表格属性数相同,且对应属性的值域相同。
- 并集 (union) ,表示 和 的并集。
- 交集 (intersection) ,表示 和 的交集。
- 差集 (difference) ,表示 和 的差集。.
- 叉乘 (cross product) ,表示 和 的叉乘,包含 和 的所有属性和值,形成的新关系表格的属性顺序从左 () 到右 ()。
例如:
R:| a | b |----+----| C | 2 || D | 3 |
S:| a | c | d |----+---+----| A | 5 | + || B | 7 | x |叉乘结果为:
R × S:
| a_R | b | a_S | c | d |------+---+-----+---+----| C | 2 | A | 5 | + || C | 2 | B | 7 | x || D | 3 | A | 5 | + || D | 3 | B | 7 | x |二元关系
- 连接 (join) ,表示 和 的连接,包含 和 的所有属性和值,形成新的关系表格。
- 等值连接 (equal join) ,表示 和 根据对应字段相等的连接,不包含对应属性的列,包含 和 的其他列,形成新的关系表格。
- 自然连接 (natural join) ,表示 和 根据所有同名字段相等的连接,不包含所有同名属性的列,包含 和 的其他列,形成新的关系表格。
例如:
R:| id | name | age |-----+--------+------| 1 | Alice | 18 || 2 | Bob | 19 || 3 | Charlie| 20 |
S:| id | class |-----+--------| 1 | 1 || 2 | 1 || 5 | 4 |对于等值连接 ,结果为:
| id | name | age | class |-----+--------+------+-------| 1 | Alice | 18 | 1 || 2 | Bob | 19 | 1 |该结果同样为自然连接 ,因为找到了所有同名字段 id 相等的元组。
- 除法 (Devision) 找出 中那些与 中所有
Y值都有关联的X值。 中的每个元素,都必须和 中的每一个元素配对出现在 中。
例如下面的学生选课问题 和 的例子, 的结果为:
R:学生 | 课程-------|------张三 | 数学张三 | 英语张三 | 物理李四 | 数学李四 | 英语王五 | 数学
S:课程------数学英语
R / S:| 学生 | 数学 | 英语 | 结果 ||------|------|------|------|| 张三 | ✅ | ✅ | **保留** || 李四 | ✅ | ✅ | **保留** || 王五 | ✅ | ❌ | 舍弃 |
T:学生------张三李四除法相当于是 在 的条件下去筛选,并且去除掉没有匹配的行以及筛选的列。它不是简单的筛选,而是跨行验证完整性。
除法适用于处理 “全部”、“所有”、“每一个”相关的查询需求。它在 SQL 中经常会被翻译为逆否命题来解决。
关系代数例题和总结
关系代数例题
下表是关系代数的用途及其表达式的总结图:

常见的例题中,我们会将关系代数 与 SQL 语句的互相转换。
Convert the following algebra expressions to SQL (for simplicity, you can omit DISTINCT):
将下列代数表达式转换为 SQL(为简化起见,可省略 DISTINCT):
Employee (eid*, Ename, Salary),Department (did*, Dname, eid),Works(did*, eid*)
我们先从内层开始看,内层是一个选择语句,选择 Employee 表中 eid=5 的行。外层是个投影,只选取Ename列。
SELECT EnameFROM Employee EWHERE E.eid = 5;这是一个减法,即先选取 Employee 表中的所有行,再从结果中减去 Works 表中的所有行。
SELECT E.eidFROM Employee E
EXCEPT
SELECT W.eidFROM Works W;当然,我们也可以理解为找出 没有工作分配 的员工ID:
SELECT E.eidFROM Employee EWHERE NOT EXISTS ( SELECT * FROM Works W WHERE W.eid = E.eid);这一题是投影了Ename列,并使用NOT EXISTS子查询找出没有工作分配的。
SELECT E.EnameFROM Employee EWHERE NOT EXISTS ( SELECT * FROM Works W WHERE W.eid = E.eid);这是一个连续的自然连接和等值连接,可以很轻松得到:
SELECT Employee.Ename, Department.eidFROM Employee E, Works W, Department DWHERE Employee.eid = Works.eid AND Works.did = Department.did;我们从内向外拆解:
- 是在选择满足条件的行,然后进行笛卡尔积,最后投影出
E1.eid列。它是从笛卡尔积中选择 E1 的薪水小于 E2 的薪水的行。 - 是从
E1中删除I中的行,然后投影出E1.eid列。即找出 没有人薪水比自己高的员工ID(即薪水最高的员工) - 是进行自然连接,保留所有具有相同属性名及其值的行。即获取薪水最高的员工的 完整记录。
- 最后投影出
E.Ename列。最后投影出员工姓名。
SELECT E.EnameFROM Employee EWHERE NOT EXISTS ( SELECT * FROM Employee E2 WHERE E2.Salary > E.Salary);
-- 等价于SELECT E.EnameFROM Employee EWHERE E.Salary >= ALL ( SELECT E2.Salary FROM Employee E2);我们可以从内向外分析这个关系代数表达式的步骤,假设:
E1 × E2(部分)
E1.eid | E1.Salary | E2.eid | E2.Salary-------|-----------|--------|----------1 | 5000 | 1 | 50001 | 5000 | 2 | 60001 | 5000 | 3 | 55001 | 5000 | 4 | 60002 | 6000 | 1 | 50002 | 6000 | 2 | 60002 | 6000 | 3 | 55002 | 6000 | 4 | 6000...σ_E1.salary < E2.salary (E1 × E2)
E1.eid | E1.Salary | E2.eid | E2.Salary-------|-----------|--------|----------1 | 5000 | 2 | 6000 ← Alice < Bob1 | 5000 | 3 | 5500 ← Alice < Carol1 | 5000 | 4 | 6000 ← Alice < David3 | 5500 | 2 | 6000 ← Carol < Bob3 | 5500 | 4 | 6000 ← Carol < Davidπ_E1.eid (...)
有人薪水比自己高的员工:eid---1 (Alice)3 (Carol)- 差集
所有员工:{1, 2, 3, 4}有人比自己高:{1, 3}差集:{2, 4}- 最终结果
Ename-----BobDavid最后得到:Bob 和 David 的薪水都是 6000,是最高的,两人都被选出。
Let R(A,B,C) and S(D,E,F) be two type compatible relation schemas. Convert the following algebra expressions to SQL (for simplicity, you can omit DISTINCT):
设 R(A,B,C) 和 S(D,E,F) 是两个类型兼容的关系模式。将下列代数表达式转换为 SQL(为简化起见,可省略 DISTINCT):
这一题内层是一个等值连接,当属性 C 的值等于属性 D 的值时,两个表行会连接起来。我们可以使用 JOIN 关键字来实现等值连接。
SELECT A, FFROM RJOIN S ON R.C = S.D;
-- 等价于SELECT A, FFROM R, SWHERE R.C = S.D;对于如下关系模式,
*表示主码:Sailor (sid*, sname, rating, age);Boat (bid*, bname, color);Reservation (sid*, bid*, date*);请找出其关系代数表达式和SQL语句。
- 找到预订所有的船的船员名字
我们分析题目,可以知道:找到预订了所有船的船员名字 -> (双重否定) 不存在一艘船没有被预订。这是一个典型是除法问题,因为存在关键词 “所有”。按照除法的思维,条件是所有的船,被除数就是被预定的船的信息。除出来的结果就是预定了所有的船的记录,再投影出船员名字即可。
- 所有船:
SELECT B.bidFROM Boat B;- 所有被预订的船,因为最后要找到船员名字,所以需要留下
sid去匹配船员信息。我们获取预订关系的(船员ID, 船ID)对:
SELECT R.sid, R.bidFROM Reservation RWHERE R.bid = B.bid AND R.sid = S.sid;- 执行除法,找出预订了所有船的船员ID:
SELECT B.bidFROM Boat BWHERE NOT EXISTS ( SELECT R.sid, R.bid FROM Reservation R WHERE R.sid = S.sid AND R.bid = B.bid);- 与Sailor表连接并投影,并获取船员名字:
SELECT S.snameFROM Sailor SWHERE NOT EXISTS ( SELECT B.bid FROM Boat B WHERE NOT EXISTS ( SELECT R.sid, R.bid FROM Reservation R WHERE R.sid = S.sid AND R.bid = B.bid ));梳理这一过程:“不存在某条船,使得该船员没有预订它”
- 外层NOT EXISTS:找不到反例
- 内层NOT EXISTS:该船员没有预订某条船
- 找到预订所有红船的船员名字
这一题与问题7很相似,除数从”所有船”变为”所有红船”,增加了一层条件。所以此时的除数变成是”所有红船”。
所以第一步我们要找到的是所有红船:
- 所有红船:
SELECT B.bidFROM Boat BWHERE B.color = 'red';- 所有预订关系的(船员ID, 船ID)对:
SELECT R.sid, R.bidFROM Reservation RWHERE R.bid = B.bid AND R.sid = S.sid;- 执行除法,找出预订了所有船的船员ID:
SELECT B.bidFROM Boat BWHERE B.color = 'red' AND NOT EXISTS ( SELECT R.sid, R.bid FROM Reservation R WHERE R.sid = S.sid AND R.bid = B.bid );- 与Sailor表连接并投影,并获取船员名字:
SELECT S.snameFROM Sailor SWHERE NOT EXISTS ( SELECT B.bid FROM Boat B WHERE B.color = 'red' AND NOT EXISTS ( SELECT R.sid, R.bid FROM Reservation R WHERE R.sid = S.sid AND R.bid = B.bid ));关系代数总结
总结一下关系代数转换技巧:
| 操作类型 | 关系代数 | SQL关键语法 | 转换说明 |
|---|---|---|---|
| 选择 | WHERE | 根据条件筛选行,直接将关系代数的条件表达式放入WHERE子句 | |
| 投影 | SELECT A, B, C | 选择指定列,将下标中的属性列表放入SELECT子句 | |
| 并 | UNION | 合并两个查询结果,自动去重;需保留重复则用UNION ALL | |
| 差 | EXCEPT | 返回在R中但不在S中的元组;部分数据库用MINUS | |
| 交 | INTERSECT | 返回同时存在于R和S中的元组 | |
| 笛卡尔积 | CROSS JOIN 或 , | 两表的所有组合,FROM子句用逗号或CROSS JOIN | |
| θ-连接 | JOIN ... ON θ | 笛卡尔积+条件筛选,θ条件放入ON子句或WHERE子句 | |
| 等值连接 | JOIN ... ON A = B | θ-连接的特例,连接条件为等值比较 | |
| 自然连接 | NATURAL JOIN | 自动匹配同名属性并去重列;或手动指定公共属性等值连接 | |
| 除法 | NOT EXISTS 嵌套或 GROUP BY ... HAVING COUNT | 双重否定法:不存在S中某元组使得R中不存在匹配 计数法:按R的非公共属性分组,计数等于S的元组数 |
常见的一些需要嵌套查询的情况:
| 操作 | 核心思路 | 关键词提示 |
|---|---|---|
| 除法→双重否定 | 找不到反例 | NOT EXISTS 套 NOT EXISTS |
| 除法→计数法 | 匹配数等于除数总数 | GROUP BY + HAVING COUNT(*) = ... |
| 差集→子查询 | 不在另一个集合中 | NOT IN 或 NOT EXISTS |
| 交集→子查询 | 在另一个集合中 | IN 或 EXISTS |
函数依赖
在实际数据库的应用中,很容易出现存储重复数据、冗余数据、数据不一致、数据丢失等问题。
函数依赖 (Function Dependency, FD) 是一种重要的形式工具和设计理念,能够精确地检测并描述上述的一些问题。
Definition关系模式 的两个属性子集 和 之间的函数依赖记作 ,表示 属性的值由 属性决定。
若在 上取值相同的元组在 上也相等,对于 中的任意两个元组 和 ,如果有 ,则 ,则说明 FD 成立, 决定 。
例如:
R:| A | B | C | D |-----+----+----+-----| a1 | b1 | c1 | d1 || a1 | b2 | c1 | d2 || a2 | b4 | c2 | d1 || a3 | b1 | c3 | d3 || a4 | b2 | c1 | d4 || a4 | b3 | c1 | d5 |我们可以发现 中存在 FD ,因为当 时,。注意,其中存在有 这样的元组,因为这个 对应关系和下标无关。
但是,FD 不代表 ,因为存在 这样的对应关系,所以函数依赖反过来不一定成立。
若任意元组中两行的 取值均不同,则 称为平凡保持 (Trivial Preserved)
此时若有:
- FD ,则该 FD 称为 平凡函数依赖 (Trivial FD)。例如,,这样的FD 称为平凡函数依赖。
- FD ,则该 FD 称为 非平凡函数依赖 (Non-Trivial FD)。
例如:
| sid | sname | cid | cname |------+------+------+---------| 1 | A | 1 | C1 || 2 | B | 1 | C1 || 3 | C | 2 | C2 || 4 | D | 2 | C2 |其中,FD 是一个平凡的函数依赖,因为 sname 是 {sid, sname} 的一个子集。而 FD 则是一个非平凡的函数依赖。不能说 是平凡的,因为这个没有实际意义,非函数依赖。
超码和候补码
我们已经知道了函数依赖(FD)描述的是属性之间的”决定”关系。那么,在一个关系(表)中,我们需要找出哪些属性组合能唯一标识每一行记录。这就是我们之前学到的码 (Key) 的定义。
- 超码 (Super Key): 能唯一标识元组的属性集合。若 是 的超码,则 ,这里 包含了它的所有属性的集合,表示超码能推导出所有属性,即唯一标识每个元组。
- 候补码 (Candidate Key): 候补码是 最小 的超码,满足超码定义的属性集合,且不能再通过其他属性组合得到。
例如:
R:| A | B | C | D |-----+----+----+-----| a1 | b2 | c1 | d2 || a2 | b2 | c1 | d2 || a1 | b4 | c3 | d3 || a4 | b4 | c3 | d4 |此时存在这样的函数依赖:, ,
- : 此时
AC中每一个元组均唯一{a1c1, a2c1, a1c3, a4c3},它们满足任何AC中 具有的值相等的元组,在R中的值都相等,这一条件满足超码定义,故AC为超码。若删除A或C后,它们 均无法唯一标识每个元组,则AC是候补码。 - : 同理,
AD中每一个元组均唯一{a1d2, a2d2, a1d3, a4d4},它们满足任何AD中 具有的值相等的元组,在R中的值都相等,这一条件满足超码定义,故AD为超码。若删除A或D后,它们 均无法唯一标识每个元组,则AD是候补码。 - : 同理,
ACD中每一个元组均唯一{a1d2, a2d2, a1d3, a4d4},它们满足任何ACD中 具有的值相等的元组,在R中的值都相等,这一条件满足超码定义,故ACD为超码。但AC和AD组合均满足超码定义,故ACD不是候选码。
我们把一个关系的所有函数依赖的集合称为关系 R 的 函数依赖集 (Function Dependency set),记为 。例如:。
如果说一个函数依赖 ,且能被 中的函数依赖所推导出来,则称 被 蕴含 (Imply)。例如, 被 蕴含,因为 表示 能确定 , 可以确定 ,故 可以确定 。
闭包
从函数依赖集 出发,通过推理规则能够推导出的其他函数依赖(包括F本身)。我们将推导结果的集合其称为 的闭包 ( Closure),记作 。它是所有可以从 推导出来的函数依赖的集合。
推导 闭包的核心工具是 Armstrong 公理,它有如下的规则:
- 自反律 (Reflexivity): 如果 ,则 。例如
- 增广律 (Augmentation): 如果 ,则 (对任意属性集 )。例如:,则
- 传递律 (Transitivity): 如果 ,则 。例如:,,则
还有三个派生规则:
- 合并律 (Union): 如果 且 ,则
- 分解律 (Decomposition): 如果 ,则 且
- 部分传递律 (Partial Transitivity): 如果 且 ,则
我们一般使用前三条规则就可以找到 的闭包了。
例如,
, ,求 的闭包 :
- 我们先添加 属性自身:
- 开始逐步运用三大定律和已有的 :
最后得到结果:
属性闭包 (Attribute Closure) 是 的一个子集 ,表示从属性集 出发,利用函数依赖集 中的规则,能够直接或间接确定(推导出)的所有属性的集合。
例如:
,求属性闭包
- 初始化自身属性:
- 遍历每个函数依赖,若属性未被加入,则加入该属性并计算其闭包:
- 对于 , 不在闭包中,则加入
- 计算 : ,则加入
- 计算 ,则加入
最后,我们得到了
还有一个组合属性集的例子,给定:
R(A, B, C, D), F = {AB → C, C → D}计算 :
初始化:result = {A}
第1轮: - AB → C:{A, B} ⊄ {A} ✗(缺B) - C → D:C ⊄ {A} ✗
结果:{A}⁺ = {A}计算 :
初始化:result = {A, B}
第1轮: - AB → C:{A, B} ⊆ {A, B} ✓ → result = {A, B, C} - C → D:C ⊆ {A, B, C} ✓ → result = {A, B, C, D}
第2轮: - 无新属性可加
结果:{A, B}⁺ = {A, B, C, D} = R函数依赖例题和总结
函数依赖例题
- 在实际情况中,我们一般只会看到表格的部分记录,因此我们一般会讨论函数 是否满足函数依赖关系,请你根据下面的元组,给出5个不满足函数依赖关系的 。
| A | B | C || - | - | - || a1 | b1 | c1 || a1 | b1 | c2 || a2 | b1 | c1 || a2 | b1 | c3 |
根据函数依赖的定义: 满足函数依赖关系,当且仅当 中的属性值 和 对于任意元组 满足 时,。
我们可以举出如下不满足函数依赖关系的例子:
- 其中,
Title是电影的名字,Theater是电影院的名字,City是电影院所在的城市。现在有如下限制:
- 不同的城市不会存在两个相同名字的电影院。
- 一个城市中的不同电影院不会播放相同的电影。
- 一个电影院可以播放多个电影。
请你找到限制中隐藏的函数依赖关系。
我们可以逐条转化这些自然语言限制:
- “不同的城市不会存在两个相同名字的电影院”:
Theater → City。 - “一个城市中的不同电影院不会播放相同的电影”: 在同一个城市,电影和电影院是一一对应的
- “一个电影院可以播放多个电影”: 说明
Theater不能唯一确定Title
那我们可以推导出:
Theater → City: 知道电影院,就可以知道城市City, Title → Theater: 同一城市 + 同一电影 → 必定是同一个电影院
我们可以逐一计算其属性闭包:
-
:
- 对于
Theater → City, ; - 对于
City, Title → Theater, 。
所以 。
- 对于
-
:
- 对于
Theater → City,,所以 ; - 对于
City, Title → Theater, 。
所以 .
- 对于
-
:
- 对于
Theater → City, ; - 对于
City, Title → Theater, 。
所以 .
- 对于
观察一下这两个函数依赖,我们可以发现 FD2 City, Title → Theater 可以结合 FD1 Theater → City 运用传递律得到:City, Title → City,这是一个平凡FD。同理,可以推导出 City, Title → Title,所以 City, Title → Title, Theater, City = R,此时 City, Title 是一个超码,根据三个属性的闭包均不等于 可知,它是一个候选码。
此外,我们对 FD1 运用增广律,可以得到 Title, Theater → Title, City,再加上自身属性 Title, Theater,它也是一个候选码。
当然我们也可以使用比较规范的方法求候选码,该方法记录在该章节的总结部分:函数依赖总结。
先找到四种属性分类:
- L (只在 FD 左侧出现):
- R (只在 FD 右侧出现):
- N (不在 FD 中出现):
- LR (既在 FD 左侧又在 FD 右侧出现):
所以,L 的属性 是候选码的一部分。接下来组合验证:
- : 求它的属性闭包,很明显可以得到 ,所以 是一个候选码。
- : 同上,,所以 也是一个候选码。
- 我们想要创新一个数据库去存储银行的账户信息 Accounts (A), 分支信息 Branches (B) 和 客户信息 Customers (C),并满足下面给出的限制。
- 一个账户不会被多个客户共享。
- 两个不同的分支不会拥有相同的账户。
- 一个用户在一个支行只能拥有一个账户,但可以在不同的支行拥有不同的账户。
请你找到限制中隐藏的函数依赖关系。
解析这些限制关系:
- “一个账户不会被多个客户共享”: 这意味着一个账户只能对应一个客户,
A → C。 - “两个不同的分支不会拥有相同的账户”: 这意味着一个账户只能对应一个分支,
A → B。 - “一个用户在一个支行只能拥有一个账户,但可以在不同的支行拥有不同的账户”: 这意味着一个用户和一个支行能确定一个账户,
{C, B} → A。
所以我们可以推导出:
A → C: 账户只能对应一个客户A → B: 账户只能对应一个分支{C, B} → A: 一个用户和一个支行能确定一个账户
接下来我们来找出该数据库的候选码,首先找出单属性闭包:
-
:
A → C: ,所以 .A → B: 同上,{C, B} → A: ,没有属性需要加入。
所以 .
-
:
A → C:A → B:{C, B} → A:
所以 .
-
:
A → C:A → B:{C, B} → A:
所以 .
可以发现, 是一个候选码。接下来考虑两个属性的闭包,这里省略了。
可以发现,,它的两个子属性闭包不等于 ,所以 也是一个候选码。
- 我们不知道它的码是什么,如果 是一个候选码,你会怎么样去检测它?使用 SQL 语句去检测。
如果 是一个函数依赖,请你使用 SQL 语句去检测它。
回顾码的定义: 码是一个能够唯一标识一个元组的属性集合。码属性的数量等于所有元组的数量。
那么我们使用 GROUP BY 得到的结果,每一组都是一个元组。
SELECT AFROM RGROUP BY AHAVING COUNT(*) > 1;- 如果结果是空,则 是一个候选码。
- 如果结果不为空,则 不是一个候选码。
对于 ,说明 属性能唯一确定 属性的值。那么我们只需要按照 进行分组,其中每个组只有一个 属性值则关系成立。
SELECT AFROM RGROUP BY AHAVING COUNT(DISTINCT B) > 1;- 如果结果是空,则 是 FD。
- 如果结果不为空,则 是 FD。
- 对于 ,有如下的函数依赖:,找到每个单属性闭包。
- :
X → Y: , 所以 .{U, V} → W: , 没有属性需要加入。V → X: , 没有属性需要加入。
所以 .
- :
X → Y: , 没有属性需要加入。{U, V} → W: , 没有属性需要加入。V → X: , 没有属性需要加入。
所以 .
- :
X → Y: , 没有属性需要加入。{U, V} → W: , 没有属性需要加入。V → X: , 没有属性需要加入。
所以 .
- :
X → Y: , 没有属性需要加入。{U, V} → W: , 没有属性需要加入。V → X: , 所以 .- 重新检测
X → Y: ,所以 . - 重新检测
{U, V} → W: , 没有属性需要加入。 - 重新检测
V → X: ,但 已经在闭包中,无需加入。
所以 .
- :
X → Y: , 没有属性需要加入。{U, V} → W: , 没有属性需要加入。V → X: , 没有属性需要加入。
所以 .
函数依赖总结
我们来总结一下函数依赖相关的问题的步骤和技巧:
函数依赖 (Functional Dependency, FD): 如果知道了 的值,就能唯一确定 的值。我们还有如下重要概念:
| 概念 | 定义 | 示例 |
|---|---|---|
| 平凡依赖 | Y ⊆ X 的函数依赖 | {A, B} → A |
| 非平凡依赖 | Y ⊄ X 的函数依赖 | A → B |
| 推导函数依赖 | Y 依赖于 X,但不依赖于 X 的任何真子集 | {学号,课程} → 成绩 |
常见的题型是:根据数据库限制找函数依赖和候补码。
常见的有如下关键词表示 函数依赖关系:
| 现实数据库限制 | 含义 | FD模式 | 实例句子 |
|---|---|---|---|
| X has a unique Y | X有唯一的Y | X → Y | Course has a unique course code |
| X has only one Y | X只有一个Y | X → Y | Employee has only one manager |
| for each X, there is only one Y | 对每个X只有一个Y | X → Y | For each student, there is only one major |
| each X has a fixed Y | 每个X有固定的Y | X → Y | Each course has a fixed credit value |
| given X, we can determine Y | 给定X可确定Y | X → Y | Given ISBN, we can determine title |
下面表格总结了一些 非函数依赖关系的标识:
| 现实数据库限制 | 含义 | FD模式 | 实例句子 |
|---|---|---|---|
| X can have multiple Y | X可以有多个Y | X ↛ Y | Professor can have multiple courses |
| X may have many Y | X可能有多个Y | X ↛ Y | Student may have many hobbies |
| X has several Y | X有多个Y | X ↛ Y | Author has several books |
| X and Y are many-to-many | X和Y是多对多 | X ↛ Y, Y ↛ X | Students and courses are many-to-many |
| Y varies independently of X | Y独立于X变化 | X ↛ Y | Supplier price varies independently of product |
| Y is independent of X | Y独立于X | X ↛ Y | Birth date is independent of salary |
| multiple X can share same Y | 多个X可共享同一Y | X ↛ Y | Multiple employees can share same office |
我们需要找到候选码,先回顾码的定义:
- Superkey(超码):能唯一标识元组的属性集
- Candidate Key(候选码):最小超码(minimal superkey)
我们可以将属性分为四类:
| 类别 | 定义 | 特点 |
|---|---|---|
| L(Left) | 只出现在 FD 左边 | 必然在候选码中 |
| R(Right) | 只出现在 FD 右边 | 不可能在候选码中 |
| N(Neither) | 两边都不出现 | 必然在候选码中 |
| LR(Both) | 两边都出现 | 可能在候选码中 |
对于关系 , 函数依赖集 :
- Step 1: 属性分类:计算 L, R, N, LR 类属性
- Step 2: 初始候选码: (这些属性必须在候选码中)
- Step 3: 检验 Base: 计算 ,如果 ,则 Base 是唯一候选码。否则添加 LR 属性,对 LR 类属性的每个子集 S:计算 ,如果等于所有属性则是候选码。
例如:
关系:R(A, B, C, D, E)FD:F = {A → B, BC → E, ED → A}
Step 1: 分类 L: {C, D} (只在左边) R: {} (只在右边) N: {} (两边都不出现) LR: {A, B, E} (两边都出现)
Step 2: Base = {C, D}
Step 3: 计算 {C,D}⁺ {C,D}⁺ = {C,D} (不能推导更多属性) 不是候选码,需要添加 LR 属性
Step 4: 尝试添加 A 或 E - {C,D,A}⁺ = {C,D,A,B,E} ✓ 是超码 检查最小性: - {C,D}⁺ = {C,D} ✗ - {C,A}⁺ = {C,A,B} ✗ - {D,A}⁺ = {D,A,B} ✗ → {C,D,A} 是候选码
- {C,D,B}⁺ = {C,D,B,E,A} ✓ 是超码 检查最小性: - {B,C}⁺ = {B,C,E} ✗ - {B,D}⁺ = {B,D} ✗ → {C,D,B} 是候选码
- {C,D,E}⁺ = {C,D,E,A,B} ✓ 是超码 检查最小性: - {C,E}⁺ = {C,E} ✗ - {D,E}⁺ = {D,E,A,B} ✗ → {C,D,E} 是候选码
结论:候选码为 {CDA}, {CDB}, {CDE}对于求属性闭包的问题,我们一般采取以下示例中的步骤:
有一个数据库:, ,求
- 先取自反:
- 检查 : 发现 属于当前闭包,加入后续属性到闭包中:
- 可以直接检查 ,因为 属于当前闭包:
- 检查 ,因为此时 均在闭包中,需要重新检查其他函数依赖:
- 检查 ,无元素可以添加:
结果:, 是候选码。
范式化
范式
范式 (Normal Form, NF) 是在数据库设计中遵循的一系列规则,以确保数据结构的优化。
数据库中提出了 4 种常见的范式:1NF, 2NF, 3NF, BCNF
- 1NF:每个属性都是 原子的(atomic),不可再分。即不存在多值属性或嵌套属性。
- 2NF:满足 1NF,并且非主属性 (除主码之外的属性) 必须完全依赖于候选码。即不存在非主属性的部分依赖。
- 3NF:满足 2NF,并且非主属性不能有传递依赖。即 3NF 要求每一个非主属性都与候选码直接相关,而不是间接相关。
- BCNF (Boyce-codd Normal Form):满足 3NF,并且满足 中存在一个 非平凡依赖 (), 且 是 的 超码,则 属于 BCNF。
其中 2NF 和 3NF 提到的两个依赖的概念:
- 部分依赖 (Partical Dependency):一个函数依赖关系形如:,若存在子集 ( 或 ),使得 ,则称 部分依赖 于 。
- 传递依赖 (Transitive Dependency):函数依赖关系形如:,则称 是 传递依赖。
我们主要关注 3NF 和 BCNF,因为 3NF 和 BCNF 是数据库中最常用的范式。
重新关注这两个范式,我们可以得到:
- BCNF: 若 属于 BCNF,对于任意 ,满足:
- 是 平凡依赖,或
- 是 的 超码。
- 3NF: 若 属于 3NF,对于任意 ,满足:
- 是 平凡依赖,或
- 是 的 超码,或
- 为 某个候选键的一部分。
例如:
,判断是否属于 BCNF。
- 对于 , 是 的码;
- 对于 ,不存在平凡依赖 () 且 不为码,所以 不属于 BCNF。
,判断是否属于 3NF。
- 对于 , 是 的码;
- 对于 ,不存在平凡依赖 (), 不为码, 是码 的一部分。
所以 属于 3NF。
分解
我们知道怎么判断一个关系模式 是否属于某个范式后,对于不合格的关系模式,我们可以进行 分解 (Decomposition),将关系模式分解为多个关系模式,使得这些关系模式都满足该范式。
对于 3NF 而言,我们有两种常见的分解方法:
- 无损连接分解 (Lossless Join Decomposition): 将一个关系模式经过分解后通过自然连接能恢复原关系。即,。根据这个条件,我们还可以推导出:两个分解关系的公共属性 () 必须是其中 至少一个关系 ( 或 ) 的超码。这意味着: 或 。
- 保持依赖分解 (Dependency Preserving Decomposition): 将一个关系模式分解为多个关系模式,使得这些关系模式满足依赖关系。即,
例如:
,分解为 ,请判断是否为无损连接分解。若分解为 ,请判断是否为无损连接分解。
对于 和 ,我们计算 ,所以它是一个无损连接分解。
对于 和 ,我们计算 ,但是自然连接的条件 并非 的候选码,连接的数据可能不一致,所以它不是一个无损连接分解。
,若 。分解为 ,请判断是否为保持依赖分解。若分解为 ,请判断是否为保持依赖分解。
对于 和 ,,,, ,,所以它不是一个保持依赖分解。
对于 和 ,,,, ,,它是一个保持依赖分解。
对于 BCNF,我们可以使用无损连接分解,但是 不能使用保持依赖分解。我们一般将 BCNF 分解称为 规范化 (Normalization)。
下面是 BCNF 分解的算法步骤:
输入:R, F输出:BCNF分解
Algorithm (递归):If R 不在 BCNF: 找一个违反的 FD (X→Y),其中 X 不是超码 分解为: R1 = X ∪ Y R2 = R - (Y - X) 递归分解 R1 和 R2Else: 返回 R我们通过一个例子来解析这个过程:
,,请判断 是否为 BCNF,若不是,请分解为 BCNF。
我们先判断其是否为 BCNF:
- 对于 , 不是 的码,违反 BCNF 条件。
- 对于 , 不是 的码,违反 BCNF 条件。
- 对于 , 不是 的码,违反 BCNF 条件。
所以 不属于 BCNF。
接下来开始执行算法去分解它为 BCNF:
- 分解 :选择 ,分解为 ,. 接下来,递归分解 和 。
- 对于 ,投影到 的 FD 为:,, 满足 BCNF 条件。
- 对于 ,投影到 的 FD 为:,对于 , 不是 的码 ,违反 BCNF 条件;对于 , 不是 的码,违反 BCNF 条件。 不属于 BCNF,需要继续分解。
- 分解 :选择 ,分解为 ,.
- 对于 ,投影到 的 FD 为:,, 满足 BCNF 条件。
- 对于 ,投影到 的 FD 为:, 不是 的码,违反 BCNF 条件。 不属于 BCNF,需要继续分解。
- 分解 :选择 ,分解为 ,.
- 对于 ,投影到 的 FD 为:,, 满足 BCNF 条件。
- 对于 ,投影到 的 FD 无非平凡依赖,满足 BCNF 条件。
至此, 被分解为 6 个属于BCNF 的关系模式,它们的分解过程图如下:

范式例题和总结
范式例题
对于范式化这一章节,主要考点是判断当前关系模式是否为 3NF 或 BCNF,判断其是否能被无损连接分解,或能否被保持依赖分解,以及递归分解为BCNF 的算法。
在此之前,我们需要找出当前关系模式的所有函数依赖及其候选码,在上一章的例题中一题提到,可以跳转查看:函数依赖例题和总结
- 如果有这样的关系模式 有如下的限制:
- 一个用户只会从一个商店购买商品。
- 一个商店中的一个商品只能有一个价格。
请你找到蕴含的所有函数依赖关系和候选码,并判断当前关系模式是否为 3NF 或 BCNF。
运用函数依赖的知识,我们可以分析:
- 一个用户只会从一个商店购买商品:一个用户对应一个商店,一个商店可以有多个用户。
- 一个商店中的商品只能有一个价格:一个商店中的一个商品只能有一个价格,价格由商店和商品决定。
所以,
我们列出 相关的四类属性:
- L:
- R:
- N:
- LR:
所以, 是部分码。
- 加入 后,得到 ,,所以它不是候选码。
- 加入 后,得到 ,计算 ${\text{Customer, Product}}^+:
- : 加入 得到
- : 加入 获得
所以 是唯一的候选码。
接下来我们判断当前关系模式是否为 3NF 或 BCNF。
- 对于 ,不存在平凡依赖, 不是 的超码,但是码的一部分。
- 对于 ,不存在平凡依赖, 不是 的超码,也不是 的码的一部分。
所以,当前关系模式既不属于 3NF,也不属于 BCNF。
若 ,它分解为 。请你判断:
- 该分解是否为 无损连接分解?
- 该分解是否为 保持依赖分解?
- 该分解是否为 BCNF 分解?
- 是否可以 BCNF 分解 的情况下保持依赖关系?
对于这样的关系模式,我们先要分析其候选码:
- L:
- R:
- N:
- LR:
于是, 是部分码。测试 。
所以, 是唯一候选码。
观察 ,可以发现其中蕴藏着隐藏的函数依赖关系:
-
对于无损连接分解,我们测试 ,并且要求 , 至少是 或 的超码。
- 我们验证 :它投影到的 FD: ,很明显 是 的候选码。
- 对于 :它投影到的 FD: ,很明显 一定在候补码中, 不是 的候选码。
当前分解满足:公共属性 是 的超码,所以该分解为无损连接分解。
-
对于保持依赖分解,,,,所以该分解不是保持依赖分解。
对于当前的关系模式,我们先判断其是否为 BCNF:
- : 不是 的超码,违反 BCNF 条件。
- : 不是 的超码,违反 BCNF 条件。
所以, 可以进行 BCNF 分解。
对于 : 分解为 和 我们发现 , 。
- 投影到 的 FD 为:,此时候选码是 。
- : 是 的码,符合BCNF 条件。
- 投影到 的 FD 为:,此时候选码是 , 不是其候补码,不满足 BCNF 条件,需要继续分解。
所以, 和 的分解 不是 BCNF 分解。
对于最后一个问题,是否可以找到 BCNF 分解,并保持依赖关系?我们根据第二问的判断,发现是缺失了依赖 , 在 中, 在 中。所以我们可以尝试进行其他的 BCNF 分解。
我们在前面的 BCNF 分解中,先按照 分解。我们尝试使用 分解:
分解为 和 。
- 投影到 的 FD 为:,此时候选码是 。此时满足 BCNF 条件。
- 投影到 的 FD 为:,候选码是 。
- : 不是 的超码,违反 BCNF 条件,需要继续分解。
继续分解 ,分解为 和 。
- 投影到 的 FD 为:,此时候选码是 。此时满足 BCNF 条件。
- 投影到 的 FD 为:,此时满足 BCNF 条件。
所以,该路线的最终 BCNF 分解图为:
R / \CD ACBE / \ ABC AE可以分解为
此时我们继续检查是否满足保持依赖关系:
所以,即满足 BCNF 分解,并保持依赖关系的分解为:
范式总结
让我来总结一下:
- 对于 3NF 的判断方法:
Step 1: 找出所有候选码Step 2: 逐个检查每个FD 1. X是超码? → 满足3NF 2. A是部分码? → 满足3NF 3. FD 为平凡依赖? → 满足3NF 4. 都不满足? → 违反3NFStep 3: 所有FD都满足 → 关系模式是3NF- 对于 BCNF 的判断方法:
Step 1: 找出所有候选键Step 2: 对每个FD: X → Y 1. X 是超码? → 该FD满足BCNF 2. FD 为平凡依赖? → FD满足BCNF 3. 都不满足 → 违反BCNFStep 3: 所有FD都满足 → 关系模式是BCNF- 无损连接分解判断:可以使根据定义 且满足自然连接属性 是候选码的一部分。或可以根据推论: 或 在 中,即 公共属性能决定其中一个关系的所有属性。
- 保持依赖分解判断:可以直接检查 是否等于 。
- BCNF 分解算法 - 递归分解:找到违反BCNF的依赖,分解为两个子关系,递归处理。分解结果一定满足BCNF,分解一定是无损连接,最终结果唯一性不保证(取决于选择顺序)。在选择违反BCNF的依赖时,优先选择右边属性少的(减少分裂),优先选择闭包小的(保留更多原始结构)。
事务
事务及其特性
事务 (Transaction) 是访问或修改数据库的一个程序执行单元,它要么全部执行,要么全部不执行。
在 SQL 语句中,使用 BEGIN TRANSACTION 开始一个事务,COMMIT 提交事务,ROLLBACK 回滚事务,END TRANSACTION 结束事务。
数据库事务具有四个主要特点,通常称为 ACID特性:
- 原子性(Atomicity):事务中的所有操作 要么全部成功,要么全部失败,不会出现部分成功、部分失败的情况。
- 示例:在银行转账操作中,如果从一个账户扣款成功,但未能成功存入另一个账户,整个转账操作将被回滚,确保资金不丢失。
- 一致性(Consistency):事务执行前后,数据库都处于一致 的状态,即数据库的完整性约束没有被破坏。
- 示例:在银行转账操作中,事务开始前后,所有账户的总余额应保持不变。
- 隔离性(Isolation):一个事务在未提交之前,对其他事务是不可见的,多个事务并发执行时,彼此之间不会互相影响。
- 示例:在并发环境下,一个事务读取的数据不会受到其他未提交事务的影响。
- 持久性(Durability):一旦事务提交,其所做的修改将 永久保存 在数据库中,即使系统崩溃也不会丢失。
- 示例:在银行转账操作中,一旦事务提交,转账结果将被永久记录,即使系统发生故障,转账结果也不会丢失。
事务在数据库中有四种基本操作(用同名变量和数据项表示):
read_item(X): 将名为X的数据项读入内存,存为X。write_item(X): 将内存中的数据项X写入数据库中的数据项X。commit:提交事务,将所有事务操作写入数据库。abort:放弃事务,撤销所有事务操作。
当事务 访问数据库的所有操作都已成功执行,并且所有事务操作对数据库的影响都已记录在日志 (Log) 中时,事务 就达到了 提交点 (Commit Point)。
事务会在日志中写入一条记录 [commit, T],并且其会永久影响数据库中的记录。
不过,如果没有通过某个检查或者事务在其活动状态期间被中止,那么事务也可能进入失败状态 (failed state)。然后需要进行回滚操作 (Rollback) 以撤销其 WRITE 操作对数据库的影响。
下面是事务执行时的状态转换图:

调度
调度 (Schedule): 是指一组事件的操作顺序。。来自不同事务的操作可以在调度 中交替执行。
例如下面两个调度,我们使用 分别表示读、写、提交和放弃事务。
- :
- :
对于一个调度中的两个操作,它可能会出现冲突的情况。在调度中,来自不同事务的两个操作如果满足以下条件,则称为 冲突操作(Conflicting Operations):来自不同事务的两个操作同时作用于同一数据项 (如 X),且至少有一个是写操作。
常见的冲突情况有如下三种:
- 写-读冲突 (WR Conflict):事务 写了数据项
X,事务 读了X。此时事务 读取了 未提交的数据,称为 脏读(Dirty Read)。 - 读-写冲突 (RW Conflict): 事务 读了数据项
X,事务 写了X。此时事务 读了 未提交 的修改后的数据,如果之前也读过一次,则会出现数据不一致的问题,称为 不可重复读 (Non-Repeatable Read)。 - 写-写冲突 (WW Conflict): 事务 写了数据项
X,事务 也写了X,此时事务 重写了 未提交的数据,称为 丢失更新(Lost Update)/ 脏写(Dirty Write)。
| 冲突类型 | 操作顺序 | 名称 | 问题 |
|---|---|---|---|
| 读-写冲突 (WR) | 读 X → 写 X | 脏读/不可重复读 | 可能读到不一致数据 |
| 写-读冲突 (RW) | 写 X → 读 X | 脏读 | 可能读到未提交数据 |
| 写-写冲突 (WW) | 写 X → 写 X | 丢失更新/脏写 | 一个写操作被覆盖 |
可恢复调度
对于某些调度,很容易从事务和系统失败中恢复,而对于另外一些调度,恢复过程可能相当复杂。如果按照 是否可恢复 (Recoverable) 来分类不同的调度:
- 不可恢复调度 (Non-recoverable Schedule): 如果事务 T2 读取了 T1 写入的数据 (T2 存在脏读),但 T2 在 T1 提交前就提交了,这就是不可恢复调度。
- 可恢复调度 (Recoverable Schedule): 如果 T2 读取了 T1 写入的数据,则 T1 必须在 T2 提交前提交。这样的调度称为可恢复调度。
- 级联回滚调度 (Cascading Rollback Schedule): 一个事务读取了另一个未提交事务写的数据。如果写事务回滚,读事务也必须回滚。
- 无级联调度 (Cascadeless Schedule): 一个调度中的事务 只能读取已提交事务写入的数据。
- 严格调度 (Strict Schedule): 事务对数据项的读写操作都 必须等到前面对该数据项写入的事务提交或回滚后 才能进行。
例如:
- 不可恢复调度:如果T1后来回滚了,T2已经提交了,无法撤销!数据库进入不一致状态。
T1: r1(x), w1(x), ───────────, abort1T2: r2(x), commit2 ↑ T2读了T1的脏数据并提交 ↑ T1回滚(无法挽回)- 可恢复调度:如果T1回滚,T2还没提交,可以一起回滚。
T1: r1(x), w1(x), ─────, commit1T2: r2(x), ─────────, commit2 ↑ T2读了T1写的数据 ↑ T1先提交 ↑ T2后提交- 级联回滚调度:一个事务失败,引发多个事务回滚。T2读了T1写的
x(未提交),T3读了T2写的y(未提交),T1回滚 → T2必须回滚 → T3必须回滚。
T1: r1(x), w1(x), ────────────────, abort1T2: r2(x), w2(y), ─────, abort2 (被迫放弃)T3: r3(y), ───, abort3 (被迫放弃)- 无级联调度:一个事务回滚不会影响其他事务。即使T2回滚,T1不受影响。
T1: r1(x), w1(x), commit1, ────────T2: r2(x), w2(x), commit2 ↑ T2只读已提交的数据- 严格调度:任何读和写操作都必须在事务提交或回滚后进行。
T1: r1(x), w1(x), commit1, ────────T2: r2(x), w2(x), commit2 ↑ 所有操作都在T1提交后严格调度和无级联调度的区别是:严格调度要求 读和写操作 都必须在事务提交或回滚后进行,而无级联调度则 允许写操作 在其他事务提交或回滚之前进行。
无级联允许:r1(x), w1(x), w2(x), commit1, commit2 ← T2的写可以在T1提交前
严格调度不允许:r1(x), w1(x), commit1, w2(x), commit2 ← T2的写必须等T1提交例如如下的调度 ,如何确定它们是严格调度、无级联调度、级联回滚调度、可恢复调度还是不可恢复调度?
- :
- :
- :
我们判断这些调度时,可以遵循如下步骤:
- 识别 依赖关系:找出哪些操作存在读-写依赖,即 读或写同一个变量,但是在不同的事务中。
- 检查 提交顺序:判断是否可恢复
- 检查 读未提交:判断是否级联/无级联
- 检查 写未提交:判断是否严格
我们识别这些调度的标号,发现只有两个事务,所以我们将其改写为时间轴。
时间轴:
T1: r₁(X) → w₁(X) → ─────── r₁(Y) → ────────── c₁T2: r₂(X) → ────────── w₂(X) → c₂ ↑ T2读了T1写的X(未提交)时间轴:
T1: r₁(X) → w₁(X) → ─────── r₁(Y) → ────── w₁(Y) → c₁T2: r₂(X) → ───────────── w₂(X) → ────── c₂ ↑ T2读了T1写的X(未提交)时间轴:
T1: r₁(X) → w₁(X) → ─────── w₁(Y) → c₁T2: w₂(X) → ──────────────── r₂(Y) → c₂ ↑ T2读了T1写的Y(已提交)- : 可以发现 依赖 (T2读了T1写的
X),T2 读取了 T1 写的未提交脏数据。在调度的最后,T2 先于 T1 提交,如果 T1 回滚了,T2 无法回滚,这是 不可恢复调度。 - : 可以发现 依赖 (T2读了T1写的
X),T2 读取了 T1 写的未提交脏数据。在调度的最后,T1 先于 T2 提交,如果 T1 回滚了,T2 也必须回滚,这是 级联回滚调度。 - : 可以发现 依赖 (T2读了T1写的
Y),但是 T1 已提交。还可以发现一个 WW 关系: 发生在 之后,此时 T2 写入了 T1 未提交的数据,这是 无级联调度。
所以: 是 不可恢复调度, 是 级联回滚调度, 是 无级联调度。
如果想要把 改为 严格调度,只需要将 移到 之后即可。如下 是由 修改而来的严格调度:
:
T1: r₁(X) → w₁(X) → w₁(Y) → c₁T2: w₂(X) → r₂(Y) → c₂ ↑ 等T1提交后再写可串行调度
在实际情况中,我们经常会并发地运行多个事务,即进行 串行调度 (Serial Schedule): 所有事务在事务集合中按一个确定的顺序依次进行,没有交叉。
例如: T1 → T2(完全串行)
T1: r₁(X); w₁(X); r₁(Y); w₁(Y); c₁;T2: r₂(X); w₂(X); r₂(Z); w₂(Z); c₂;但是,如果有多个事务,这样的调度效率低下。于是,我们引入 可串行化调度 (Serializable Schedule),即:允许并发执行,但结果必须等价于某个串行调度的调度。它保证了充分利用并发,提高吞吐量,且 保证结果与串行执行一致。
相对的,我们将与任何串行调度都不等价的调度称为 不可串行化调度 (Non-Serializable Schedule)。
我们通过 结果等价 (Result Equivalence) 和 冲突等价 (Conflict Equivalence) 来定义可串行化的等价。
- 结果等价 (Result Equivalence): 两个调度对于相同的初始数据库状态,产生相同的最终结果。
例如:初始状态 X = 10
调度 (串行):
T1: r₁(X); X=10 w₁(X=20); ← 写X=20 c₁;T2: r₂(X); X=20 w₂(X=30); ← 写X=30 c₂;
最终结果:X = 30调度 (可串行化调度):
T1: r₁(X); X=10T2: r₂(X); X=10T1: w₁(X=20); ← T1写X=20T2: w₂(X=30); ← T2写X=30(覆盖)T1: c₁;T2: c₂;
最终结果:X = 30结果等价的结果相同,但 中 T2 读的是初始值(10), 中 T2 读的是 T1 写的值(20),它们中间状态不同,只是最终结果 碰巧相同。
- 冲突等价 (Conflict Equivalence): 两个调度满足以下条件则冲突等价:包含相同事务的相同操作,且 每对冲突操作的顺序相同。
我们回顾冲突操作的顺序:
| 冲突类型 | 示例 | 顺序重要吗? |
|---|---|---|
| WR | w₁(X) → r₂(X) | ✅ 是 |
| RW | r₁(X) → w₂(X) | ✅ 是 |
| WW | w₁(X) → w₂(X) | ✅ 是 |
| RR | r₁(X) → r₂(X) | ❌ 否 |
例如:
- 调度 :
- 调度 :
我们可以分析其冲突对:
- 冲突对:
- :WR冲突
- :WW冲突
- :RW冲突
- 冲突对:
- :WR冲突
- :WW冲突
- :RW冲突
我们可以发现 和 在第三对冲突对中的顺序不一样,所以认为 和 不是冲突等价。
有了冲突等价,我们可以得到一种基于冲突等价的可串行化调度:如果一个调度 是 冲突可串行化 (Conflict Serializability) 的,当且仅当它与某个串行调度 冲突等价。
例如,
- :
- :
我们分析其冲突对:
- 冲突对::WR冲突
- 冲突对::WR冲突
此时, 和 是冲突等价的,因为 是串行调度,所以 是冲突可串行化的。
判断调度是否是冲突可串行化时,我们一般使用 优先图 (Precedence Graph) 测试法。
我们有如下定义:一个优先图 是一个有向图,其 顶点集为事务集合,边集为事务之间的冲突关系。
- 节点 (V):每个事务一个节点
- 边 (E):如果存在冲突操作 ,则画边
若调度 的优先图 是 无环 的 (Acyclic),则 是 冲突可串行化 (Conflict Serializable) 的。
构造优先图的步骤很简单:
- 列出所有事务 (V):根据下标,列出所有参与调度的事务。
- 列出所有冲突关系 (E):根据冲突对,列出所有冲突关系。
- 根据 步骤 1 和 2 构造优先图 ,检查优先图 是否无环。
- 如果无环,则调度 是冲突可串行化的。如果存在环,则调度 不是冲突可串行化的。
下面是一些例子:
对于::,画出其优先图。
- 列出所有事务:。
- 列出所有冲突关系:
- 构造优先图 :,它显然没有环,所以 是冲突可串行化的。
对于::,画出其优先图。
- 列出所有事务:。
- 列出所有冲突关系:注意只找同一个数据的。
- WR:
- RW:
- WR:
- WR:
- 构造优先图 :
G: T1 / \T2 T3 \ / T4- 检查优先图 是否无环。很明显,存在一个环 或 ,所以 不是冲突可串行化的。
事务例题和总结
事务例题
事务这一章主要要求我们识别和判断不同的调度类型。
按照可恢复调度分类有:不可恢复调度、可恢复调度、级联回滚调度、无级联调度和严格调度。
按可串行化分类有:不可串行化、冲突可串行化。
- 有这样的调度 . 请你判断该调度在按照可恢复调度分类和可串行化分类下,分别属于哪类调度。
对于这样的问题,我们依然找出其冲突对:,这是一个 WR 冲突。
按可串行化分类,如果 是 可串行化 的,则 的优先图 是 无环 的。
构造优先图 :,很明显无环。所以 是 冲突可串行化 的。
按可恢复调度分类,我们发现:发生这个冲突会导致:T2 读取 T1 未提交的数据,如果 T1 回滚,T2 也必须回滚,所以这是一个 级联回滚调度。注意:因为 T1 先于 T2 提交,所以 依然是 可恢复 的,只是不是 无级联回滚 的。
如果想要将 改为无级联回滚的,则需要解决冲突对 。所以一个简单的解决方案是在 T2 读之前先提交 T1。
:
- 对于一个调度 ,判断它是否是可串行化的,是否可恢复,是否是无级联回滚的。
同样,我们分析其冲突对,因为这个调度较长,我们可以将其改写为时间轴的方式容易发现冲突对:
T1: r1(X) → w1(X) → r1(Y) → c1T2: r2(Y) → w2(Y) → c2T3: r3(Z) → w3(Z) → r3(X) → c3可以发现:
- : WR 冲突
- : WR 冲突
对于可串行化,我们可以构造优先图 :节点有 ,边有 。
T1 → T3↑T2构造优先图 无环,所以 是冲突可串行化的。
对于可恢复调度,要求如果 读取了 写入的数据,则 必须在 提交前提交。在该题中则要求提交顺序为:。
因为 的提交顺序为 ,所以 是 不可恢复 的。
此外,因为 T3 读取了 T1 未提交的数据,T1 读取了 T2 未提交的数据,当 T2 回滚时,T1和T3 也必须回滚。所以 是 级联回滚 的。
若要把 改为可恢复的调度,则需要调整提交顺序。
若要把 改为无级联回滚的调度,则需要在读取前提交。
事务总结
总结一下事务的例题和常见考法:
首先最重要的是:找出冲突对。
| 冲突类型 | 模式 | 优先图边 | 含义 |
|---|---|---|---|
| WR | wᵢ(X) → rⱼ(X) | Tᵢ → Tⱼ | j读了i写的值 |
| RW | rᵢ(X) → wⱼ(X) | Tᵢ → Tⱼ | j覆盖了i读的值 |
| WW | wᵢ(X) → wⱼ(X) | Tᵢ → Tⱼ | j覆盖了i写的值 |
冲突对找出后,就可以构造优先图 ,并检查 是否无环。
若 无环,则 是 冲突可串行化 的。
对于可恢复性的判断:根据冲突对去检查提交顺序。因为其要求读取其他事务写的数据前提交,它决定的是最后提交的顺序,没有要求一定要读取前提交。所以只需要找 读了谁,谁先提交 即可判断。
对于无级联回滚的判断:在可恢复的基础上,更加强硬的要求另一个事务的提交顺序必须在读取之前。所以只需要找 读之前,必提交 即可判断。
而对于最为严格的严格调度,在无级联回滚的基础上,还要求不能出现同写一个数据块,且未提交的操作。所以需要找 写之后,必提交 即可判断。
这些调度的关系如下:严格调度 ⊂ 无级联回滚 ⊂ 可恢复 ⊂ 可串行化 ⊂ 所有调度
┌─────────────────────────────────┐│ Step 0: 预处理 ││ - 给操作编号 ││ - 识别事务和数据项 │└─────────────────────────────────┘ ↓┌─────────────────────────────────┐│ Step 1: 判断可串行化 ││ ├─ 找冲突对 ││ ├─ 画优先图 ││ ├─ 检测环 ││ └─ 输出结果 │└─────────────────────────────────┘ ↓┌─────────────────────────────────┐│ Step 2: 判断可恢复 ││ ├─ 找读依赖 ││ ├─ 检查提交顺序 ││ └─ 输出结果 │└─────────────────────────────────┘ ↓┌─────────────────────────────────┐│ Step 3: 判断无级联 ││ ├─ 检查每个读操作 ││ ├─ 判断写者是否已提交 ││ └─ 输出结果 │└─────────────────────────────────┘

